创始人胡德霖去世后,上市公司电科院(300215.SZ)的“父子内斗”风波暂告一段落。9月1日晚间,红星资本局注意到,电科院的“内斗”又现新进展,董事长宋静波、总经理李杰和部分高管董事集体请辞。
当天,电科院另一则公告则称,法院判决原董事长、创始人之子胡醇归还上市公司公章、法定代表人签名章(胡醇)、合同专用章。
电科院“内斗”局势或将迎来剧终?
电科院“内斗”新进展
父亲支持的董事长等高管集体辞职
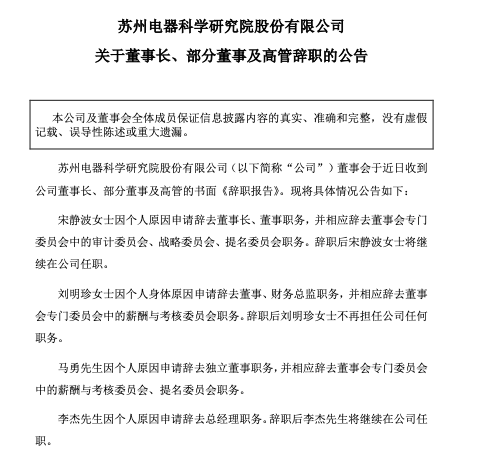
9月1日晚间,电科院发布公告称,收到公司董事长宋静波,以及部分董事及高管的书面《辞职报告》。
红星资本局注意到,宋静波于今年1月刚刚上任电科院董事长一职,原定任期届满之日为2024年11月。公开资料显示,宋静波自2005年就进入电科院工作,曾担任仪器设备部管理员、主任。
公告披露宋静波辞职的原因为“个人原因”。除了董事长之外,她还一同辞去了董事会专门委员会中的审计委员会、战略委员会、提名委员会职务。辞职后宋静波将继续在公司任职。
除宋静波外,一同辞职的还有董事、财务总监刘明珍,独立董事马勇和总经理李杰。马勇和李杰同样是因“个人原因”请辞,刘明珍则提到是“个人身体原因”。

图片来自上市公司公告
此前,电科院陷入“父子内斗”风波,创始人胡德霖和其子胡醇在公司控制权上出现矛盾。短短3年间,父子俩在董事长一职上来回“切换”,胡醇两度出任董事长,又在今年1月被罢免,上述提到的宋静波取而代之。
市场声音普遍认为,宋静波出任董事长背后是创始人胡德霖的支持。罢免胡醇董事长一职后,在回复深交所的关注函中,电科院称,胡醇一直不在国内,未到公司现场工作,造成公司决策效率低下。另外公告中透露,公司经营所需的公章、法人章、合同章于2022年11月1日被胡醇带走,影响公司业务和经营。
胡醇则直接在回复关注函中表达了不满,称董事会罢免程序等明显存在违规,自己与父亲胡德霖因经营理念产生分歧,最主要的是两人对合法合规经营的理念不同。
“父子内斗”风波由此拉开序幕,双方还曾因公章纠纷对簿公堂。今年2月,因胡醇一直未归还公司印章,电科院将其告上法庭。
红星资本局注意到,在9月1日发布另一则公告中,电科院公布了此案一审判决结果,法院判决,胡醇归还上市公司公章、法定代表人签名章(胡醇)以及合同专用章。
高层动荡仍未停止
儿子实控后又与第二大股东产生分歧
5月3日,电科院创始人胡德霖突然病逝,享年72岁,这场“父子内斗”风波也暂告一段落,但电科院内部高层动荡却未停止。
7月17日,电科院召开董事会,拟以自有资产作抵押向银行申请贷款提供不超过5.85亿元的最高额抵押保证。但此决策遭到了董事胡醇强烈反对,他表示,现在公司管理层已脱离控股股东控制,内部做出此决议,如资金安全出现问题,则需要拍卖公司核心资产,对继续经营能力造成严重危害。
两天后,电科院迎来实控人变更,创始人胡德霖的妻子李崇珠通过夫妻共有财产分配及继承,依法取得胡德霖生前所持电科院1.79亿股股份,占公司总股本的23.55%。李崇珠又与其子胡醇签署《一致行动协议》,双方合计持股比例达到33.85%。本次权益变动后,电科院的实控人变更为李崇珠、胡醇母子。
本以为母子二人联手后,加强对公司的控制权,电科院内部动荡会逐渐平息。但在董事的提名上,胡醇又与电科院第二大股东中国检验认证(集团)有限公司(以下简称中检集团)产生了分歧。
8月17日,大股东胡醇提请董事会召开临时股东大会,选举陈凤林、赵怡超和陈松作为独董和董事的增补。随后,董事董永升、马健和独董马勇却对此投出弃权票,理由是公司控制权最近发生重大调整,实控人提名董事未与中检测试充分沟通,无法判断提名人选履职能力。值得一提的是,董永升和马健均有中检背景。
8月27日,电科院披露了2023年半年度报告。值得一提的是,胡醇以董事的身份表示对公司经营情况不了解,无法发表意见,投出了弃权票。
财报显示,上半年,电科院实现营业收入2.88亿元,同比减少14.37%;归属于上市公司股东的净利润为-764.86万元,上年同期为2131.52万元,同比减少135.88%;归属于上市公司股东的扣除非经常性损益的净利润为-1149.24万元,上年同期为1848.44万元,同比减少162.17%。
自内斗开始至今,电科院股价已累计下跌了15.4%,截至记者发稿,该股总市值38.07亿元。
随着偏向胡德霖一派的宋静波等人的辞职,电科院“内斗”局势或将迎来剧终。
董事长、总经理辞职后,将何时确定新的人选?法院作出胡醇归还公章的判决后,公司管理是否回归正常?9月3日,红星资本局致电电科院,暂未获得回复。
红星新闻记者 强亚铣
编辑 肖子琦