广州珠江啤酒股份有限公司2023半年度报告摘要
证券时报
2023-08-25 08:45:33
0

原标题:广州珠江啤酒股份有限公司2023半年度报告摘要

一、重要提示

本半年度报告摘要来自半年度报告全文,为全面了解本公司的经营成果、财务状况及未来发展规划,投资者应当到证监会指定媒体仔细阅读半年度报告全文。

所有董事均已出席了审议本报告的董事会会议。

非标准审计意见提示

□适用 √不适用

董事会审议的报告期普通股利润分配预案或公积金转增股本预案

□适用 √不适用

公司计划不派发现金红利,不送红股,不以公积金转增股本。

董事会决议通过的本报告期优先股利润分配预案

□适用 √不适用

二、公司基本情况

1、公司简介

2、主要财务数据和财务指标

公司是否需追溯调整或重述以前年度会计数据

□是 √否

3、公司股东数量及持股情况

单位:股

4、控股股东或实际控制人变更情况

控股股东报告期内变更

□适用 √不适用

公司报告期控股股东未发生变更。

实际控制人报告期内变更

□适用 √不适用

公司报告期实际控制人未发生变更。

5、公司优先股股东总数及前10名优先股股东持股情况表

□适用 √不适用

公司报告期无优先股股东持股情况。

6、在半年度报告批准报出日存续的债券情况

□适用 √不适用

三、重要事项

1.2023年上半年,公司实现啤酒销量68.88万吨,同比增长7.48%;实现营业收入27.73亿元,同比增长14.01%;归属于上市公司股东的净利润3.66亿元,同比增长16.66%。

2.报告期内详细事项详见公司2023年半年度报告全文。

董事会

法定代表人:王志斌

2023年8月25日

证券代码:002461 证券简称:珠江啤酒 公告编号:2023-022

广州珠江啤酒股份有限公司

本公司及董事会全体成员保证公告内容真实、准确、完整,没有虚假记载、误导性陈述或重大遗漏。

一、 日常关联交易基本情况

1.日常关联交易预计额度概述

2023年3月28日召开的第四届董事会第七十四次会议及2023年4月21日召开的2022年度股东大会分别审议通过了《关于公司2023年度日常关联交易的议案》,同意与关联企业广州荣鑫容器有限公司、广州荣森包装实业有限公司、广州发展新能源股份有限公司、广州南沙发展燃气有限公司、广州市国际工程咨询有限公司和广州燃气集团有限公司发生采购、租赁、服务等关联交易。具体详见于2023年3月30日刊登于《中国证券报》、《证券时报》及巨潮资讯网的《关于2023年日常关联交易预计的公告》。截止2023年6月30日,公司日常关联交易发生情况如下:

单位:万元

2023年8月23日召开的第四届董事会第七十六次会议审议通过了《关于公司新增日常关联交易预计额度的议案》,根据公司生产经营需要,公司2023 年预计与广州产业投资控股集团有限公司(以下简称“广州产投”)及其控制的公司发生日常经营性服务类关联交易,新增预计金额为30万元。

本次新增交易额度已经公司第四届董事会第七十六次会议审议通过,关联董事王志斌、黄文胜、吴家威、罗志军对该议案回避表决。根据相关规定,本次新增交易预计额度无需提交股东会审议。

2.本次新增日常关联交易预计的类别和金额

公司新增日常关联交易预计额度情况如下:

单位:万元

注:因预计广州产投及其控制公司与公司发生上述日常服务类关联交易的关联人较多,对于预计交易金额未达到公司上一年度经审计净资产0.5%的关联人以同一实际控制人为口径进行合并列示。

二、 关联方及关联关系

1、基本情况

广州产业投资控股集团有限公司:法定代表人:高东旺,注册地址:广州市天河区临江大道 3 号 901 房(仅限办公用途),注册资本:652,619.735797 万元人民币,成立时间:1989 年 9 月 26 日,股权结构:广州市人民政府持股比例为91.55%、广东省财政厅持股比例为8.45%,经营范围:财务咨询;企业管理;企业总部管理;以自有资金从事投资活动;创业投资(限投资未上市企业)。该公司财务状况截至 2022 年 12 月 31 日,广州产投资产总额为 15,328,489.22 万元,净资产为 5,719,974.12 万元;2022 年营业收入为 5,992,460.00 万元,净利润为 212,472.49 万元(已经审计)。截至 2023 年 3 月 31 日,广州产投资产总额为15,594,832.41万元,净资产为5,792,675.29万元;2023 年 1 月至 3 月营业收入为1,275,851.43万元,净利润为67,692.72万元(注:广州产投2023年1-3月财务数据未经审计,2023年1-6月财务数据尚未披露发布)。

2、与公司的关联关系

广州产业投资控股集团有限公司是公司的控股股东(截止2023年6月30日,持股比例为54.15%),符合《深圳证券交易所股票上市规则》第6.3.3条情形,为公司关联法人。

3、履约能力分析

上述关联方经营情况及财务状况稳定,与公司合作关系良好,具备良好的履约能力。

三、 关联交易的主要内容

上述关联交易由交易双方按市场价格协商确定,公司将通过询价、招标或第三方机构等公开统计数据获取市场价格。

四、 本次交易的目的以及对公司的影响

本次关联交易额度调整基于正常生产经营需要和市场价格情况,属公司生产经营所需服务业务,交易将遵循公平、公正、公开的原则,交易有利于保证公司正常生产经营和降低运作成本,对公司业务独立性不存在重大影响,不存在损害公司及其他股东合法权益的情形。

五、 独立董事事前认可及独立意见

经认真审查后,我们发表独立意见如下:根据公司生产经营需要,公司新增与广州产业投资控股集团有限公司及其控制公司的关联交易预计额度,有利于保证公司正常生产经营和降低运作成本。交易价格由双方按市场价格协商确定,交易价格公允、合理。该事项为关联交易,关联董事对该议案回避表决,关联交易决策程序合法,不存在违反法律和公司章程的情形,也未损害公司和股东利益,我们同意该事项。

六、 备查文件

1、公司第四届董事会第七十六次会议决议;

2、公司独立董事关于第四届董事会第七十六次会议相关事项的独立意见。

特此公告。

广州珠江啤酒股份有限公司董事会

2023年8月25日

证券代码:002461 证券简称:珠江啤酒 公告编号:2023-023

关于全资子公司

梅州珠江啤酒有限公司的投资公告

本公司及董事会全体成员保证公告内容真实、准确和完整,没有虚假记载、误导性陈述或者重大遗漏。

一、投资概述

1、 基本情况

根据公司发展战略和梅州珠江啤酒有限公司(以下简称“梅州珠啤”)目前的产能情况,为了进一步优化产品结构、增强盈利能力,综合考虑啤酒市场的发展趋势,公司拟在梅州珠啤新增一条具备纯生啤酒生产能力的4万瓶/小时的瓶装啤酒灌装线,并对糖化、发酵、过滤、动力、电气自控及能源管理系统等生产配套系统进行升级改造,该项目计划投资金额为14,987.66万元。

2、董事会审议情况及审批程序

2023年8月23日,公司第四届董事会第七十六次会议审议通过了《关于梅州珠江啤酒有限公司新增瓶装纯生啤酒生产线及相关配套生产系统升级改造项目的议案》(表决情况:9票同意,0 票反对,0 票弃权),上述事项在公司董事会审批权限内,无需提交公司股东大会审议批准。

3、该项目不涉及关联交易,不构成《上市公司重大资产重组管理办法》规定的重大资产重组。

二、投资项目的基本情况

1、项目名称:梅州珠江啤酒有限公司新增瓶装纯生啤酒生产线及相关配套生产系统升级改造项目

2、项目计划投资额:14,987.66万元。

3、资金来源:企业自筹及银行贷款。

4、项目实施地点:广东梅州高新技术产业园区梅州珠啤厂区内。

5、项目建设内容:新增一条具备纯生啤酒生产能力的4万瓶/小时的瓶装啤酒灌装线,并对糖化、发酵、过滤、动力、电气自控及能源管理系统等生产配套系统进行升级改造。

6、建设计划及预计经济效益:该项目建设期预计24个月。本项目建成并达产后,计划新增瓶装啤酒年产量5.5万吨,预计实现年均销售收入1.78亿元,预计年均净利润2,164.45万元,投资回收期(不含建设期)6.03年。

7、项目实施主体:梅州珠江啤酒有限公司。

三、对外投资的目的、存在的风险和对公司的影响

1、项目的投资目的和可行性分析

梅州珠啤位于广东梅州高新技术产业园区,注册资本2亿元,啤酒年生产能力为20万千升,是公司辐射粤东和华东市场的重要生产基地。

近年来,随着啤酒行业中高端产品结构的持续调整优化,珠江啤酒的纯生瓶装啤酒在啤酒总销量中的占比稳步增长,预计未来五年在粤东市场的瓶装纯生销量将继续保持较好的增长趋势,呈现出巨大的市场潜力。另一方面,梅州珠啤所售的瓶装纯生啤酒产品均在广州生产,产能发挥趋于饱和,而梅州珠啤现有的普通瓶装生产线设备状况及相关酿造配置设备均比较落后,已无法通过现有设备的技改升级来实现瓶装纯生啤酒产品的生产。鉴于梅州珠啤目前产能难以满足市场发展趋势,公司若在梅州珠啤新增一条具备纯生啤酒生产能力的4万瓶/小时的瓶装啤酒生产线,并对糖化、发酵、过滤、动力、电气自控及能源管理系统等生产配套系统进行升级改造,可进一步优化产能布局结构,促进市场开拓和增强盈利能力。

2、存在的风险

(1)本项目属于扩建升级项目,建成后将增加啤酒酿造产能、中高端产品灌装产能,由于国内啤酒市场竞争日益激烈,若公司未能采取有效的市场开拓措施,保持良好的市场增长势头,则该项目存在一定的市场风险,可能会导致产能无法充分发挥和不能达到预期的效益。

(2)本项目的预计经济效益为计划数或预估数,可能受国家政策、产业政策、宏观经济、未来市场情况等因素影响,存在一定的不确定性,并不代表公司对未来业绩的预测,亦不构成对股东的业绩承诺。

3、对公司的影响

此次投资符合公司的发展战略,有利于进一步优化产能布局结构,促进市场开拓和增强盈利能力。

公司将持续关注本次投资事项的后续进展情况,严格按照相关规定及时履行信息披露义务,敬请广大投资者注意投资风险。

四、备查文件

第四届董事会第七十六次会议决议。

特此公告。

广州珠江啤酒股份有限公司董事会

2023年8月25日

广州珠江啤酒股份有限公司

2023年半年度募集资金存放

与使用情况的专项报告

根据中国证券监督管理委员会《上市公司监管指引第2号一一上市公司募集资金管理和使用的监管要求(2022年修订)》、《深圳证券交易所上市公司自律监管指引第1号一一主板上市公司规范运作》以及《深圳证券交易所上市公司自律监管指南第2号一一公告格式》的相关规定,广州珠江啤酒股份有限公司(以下简称“公司”或“本公司”)就2023年上半年募集资金存放与使用情况作如下专项报告:

一、募集资金基本情况

经中国证券监督管理委员会“证监许可【2016】3231号”核准,本公司向特定对象非公开发行人民币普通股(A股)不超过426,502,472股(每股面值1元),每股发行价格人民币10.11元,实际发行人民币普通股426,502,472股,共计募集资金人民币4,311,939,991.92元,扣除承销费、保荐费、律师费等发行费用人民币16,152,996.87元(含税),实际募集资金净额为人民币4,295,786,995.05元。上述资金于2017年2月20日到位,已经中喜会计师事务所(特殊普通合伙)出具的“中喜验字【2017】第0046号”验资报告予以审验。公司在银行开设了专户存储上述募集资金。

本报告期内公司使用募集资金309,440,471.03元,累计使用2,073,219,870.06元,本报告期募集资金账户产生的利息收入扣除手续费支出后净额为186,419,191.64元。(其中:购买理财产品、定期存款等理财、存款净收益金额为177,260,581.92元,活期利息9,179,783.79元,付款手续费21,174.07元)。

截止2023年06月30日,募集资金余额3,069,244,365.65元,其中存放于募集资金专户活期存款余额421,701,010.05元,剩余资金使用情况见本报告“二、募集资金存放和管理情况(三)募集资金专户存储情况”部分。

二、募集资金存放和管理情况

(一)募集资金管理制度情况

按照《中华人民共和国公司法》、《中华人民共和国证券法》、《深圳证券交易所上市公司规范运作指引》、《上市公司监管指引第2号一上市公司募集资金管理和使用的监管要求》等相关规定的要求,并结合公司实际情况,制定了《募集资金管理制度》(以下简称“管理制度”),对募集资金实行专户存储制度,对募集资金的存放、使用、项目实施管理、投资项目的变更及使用情况的监督等进行了规定。公司严格按照《募集资金管理制度》的相关规定对募集资金的存储和使用进行管理。

(二)募集资金监管协议情况

2017年2月17日,公司召开的第四届三十五次董事会审议通过《关于开设募集资金专项账户的议案》,公司在中国银行广州珠江支行、广州农村商业银行华夏支行、广发银行广州分行广发大厦支行、兴业银行广州江南支行、中信银行广州环市支行、浦发银行广州金穗支行、中国银行广州新港中路支行和中国民生银行广州分行8家银行开设募集资金专户,专用于存储募集资金。

2017年3月2日,公司召开的第四届三十六次董事会审议通过《关于签订募集资金三方监管协议的议案》,公司与保荐机构及上述商业银行分别签订了募集资金三方监管协议,该等协议与三方监管协议范本不存在重大差异。报告期内,三方监管协议得到了严格履行。

2017年8月1日,根据公司第四届董事会第四十次会议审议通过的《关于以募集资金向南沙珠啤增资并由南沙珠啤开设募集资金账户的议案》,南沙珠啤在广州农村商业银行华夏支行开设募集资金专户,专用于存储募集资金。

2019年8月30日,根据公司第四届董事会第五十次会议通过的《关于新设募集资金专项账户及调整部分专户对应募投项目的议案》,东莞珠啤中国银行广州珠江支行开设募集资金专户,专用于存储募集资金。

(三)募集资金专户存储情况

截止2023年06月30日,募集资金专项账户的存款余额如下:

单位:人民币元

其余2,647,543,355.60元的募集资金在理财/存款账户中存放,详见三、本年度募集资金的实际使用情况中“(五)用闲置募集资金进行现金管理情况”。

三、本年度募集资金的实际使用情况

(一)募集资金投资项目的资金使用情况

本公司2023年上半年募集资金实际使用情况详见附表1《募集资金使用情况对照表》。

(二)募集资金投资项目的实施地点、实施方式变更情况

公司于2020年10月22日召开第四届董事会第六十一次会议,审议通过了《关于调整募集资金投资项目投资金额及实施期限的议案》,根据募集资金投资项目实际情况,公司决定调整除南沙珠啤二期年产100万kl啤酒项目外的其余项目的投资金额、使用募集资金金额及实施期限,本次调整不影响项目实施主体、不涉及新增投资项目。公司独立董事、监事会、保荐机构均发表了同意变更部分募投项目的意见。2020年11月17日,公司2020年第二次临时股东大会批准了上述变更募投项目相关事项。

公司于2022年10月24日召开第四届董事会第七十一次会议,审议通过了《关于延长部分募集资金投资项目实施期限的议案》,将东莞珠啤扩建项目的预计实施完成期限调整为2024年12月31日;将湛江珠啤新增年产20万kl啤酒项目的预计实施完成期限调整为2025年12月31日。

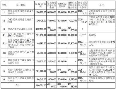
各项目调整后主要信息汇总如下:

单位:万元

(三)募集资金投资项目先期投入及置换情况

2017年6月27日,公司召开第四届董事会第三十九次会议和第四届监事会第二十七次会议,分别审议通过了《关于用募集资金置换已预先投入募投项目自筹资金的议案》,公司以募集资金置换预先已投入募投项目的自筹资金65,441.02万元。

(四)用闲置募集资金暂时补充流动资金情况

本公司不存在用闲置募集资金暂时补充流动资金情况。

(五)用闲置募集资金进行现金管理情况

2023年3月28日,公司第四届董事会第七十四次会议审议通过《关于使用闲置资金投资理财和存款类产品的议案》,同意公司使用不超过35亿元的募集资金、不超过45亿元自有资金投资理财及存款类产品。本次投资授权额度的有效期为1年。其中金融产品主要投资于中国银行间市场信用级别较高、流动性较好的金融产品,包括但不限于货币市场产品、银行承兑汇票、商业票据、高信用级别的信用类债券、银行间市场金融产品或监管政策允许的其它金融产品。存款类产品包括但不限于办理通知存款、定期存款、智能存款、智多宝存款、大额存单等存款类业务。2023年4月21日召开的2022年年度股东大会批准了上述事项。

截止2023年06月30日,公司利用闲置募集资金进行现金管理的余额为人民币264,754.34万元,报告期内实现收益共计人民币3,602.69万元。对闲置募集资金进行现金管理情况详见下表:

(六)节余募集资金使用情况

本公司不存在节余募集资金使用情况。

(七)超募资金使用情况

本公司不存在超募资金使用的情况。

(八)尚未使用的募集资金用途及去向

存放于公司募集资金专用账户,闲置募集资金将用于短期保本理财/存款。

(九)募集资金使用的其他情况

无。

四、变更募集资金投资项目的资金使用情况

(一)变更募集资金投资项目情况表

变更募集资金投资项目情况表详见本报告附表2。

(二)未达到计划进度及变更后的项目可行性发生重大变化的情况

本公司不存在未达到计划进度及变更后的项目可行性发生重大变化的情况。

(三)变更后的募集资金投资项目无法单独核算效益的原因及其情况

本公司不存在变更后的募集资金投资项目无法单独核算效益的情况。

(四)募集资金投资项目已对外转让或置换情况

本公司不存在募集资金投资项目已对外转让或置换情况。

五、募集资金使用及披露中存在的问题

本公司董事会认为本公司已按《深圳证券交易所上市公司规范运作指引》及相关公告格式的相关规定及时、真实、准确、完整地披露了本公司募集资金的存放及实际使用情况,不存在募集资金管理违规的情况。本公司对募集资金的投向和进展情况均如实履行了披露义务。

六、专项报告的批准报出

本专项报告于2023年8月23日经董事会批准报出。

附表:1、募集资金使用情况对照表

2、变更募集资金投资项目情况表

广州珠江啤酒股份有限公司董事会

2023年8月25日

附表1:

募集资金使用情况对照表

编制单位:广州珠江啤酒股份有限公司 2023年上半年

单位:万元

附表2:

变更募集资金投资项目情况表

编制单位:广州珠江啤酒股份有限公司 2023年上半年

单位:万元

证券代码:002461 证券简称:珠江啤酒 公告编号:2023-020

广州珠江啤酒股份有限公司

第四届董事会第七十六次会议决议公告

本公司及董事会全体成员保证公告内容真实、准确、完整,没有虚假记载、误导性陈述或重大遗漏。

广州珠江啤酒股份有限公司(以下简称“公司”)第四届董事会第七十六次会议于2023年8月23日在公司办公楼502会议室召开。本次会议由王志斌董事长召集。召开本次会议的通知及相关资料已于2023年8月11日通过电子邮件等方式送达各位董事。本次会议应到董事9人(其中独立董事3人),参加现场会议董事7人,副董事长Jan Craps(中文名:杨克)先生、董事Craig Katerberg(中文名:柯睿格)先生以通讯方式进行表决。本次会议由王志斌董事长主持,符合公司章程及《公司法》等法律法规的有关规定。与会董事经认真讨论,审议通过了以下议案;

一、审议通过《关于公司2023年半年度报告及其摘要的议案》。

《公司2023年半年度报告》刊登于2023年8月25日巨潮资讯网,《公司2023年半年度报告摘要》刊登于2023年8月25日《中国证券报》、《证券时报》以及巨潮资讯网。

表决结果:同意9票,反对 0票,弃权 0票,赞成票数占董事会有效表决权的 100%审议通过此项议案。

二、审议通过《关于公司2023年上半年募集资金存放与使用情况专项报告的议案》。

公司《2023年上半年募集资金存放与使用情况专项报告》详见2023年8月25日《中国证券报》、《证券时报》以及巨潮资讯网。公司独立董事对此进行了审核,具体内容刊登于巨潮资讯网。

表决结果:同意 9票,反对 0票,弃权 0票,赞成票数占董事会有效表决权的 100%审议通过此项议案。

三、审议通过《关于公司新增日常关联交易预计额度的议案》。

根据公司生产经营需要,公司2023年预计与广州产业投资控股集团有限公司(以下简称“广州产投”)及其控制的公司新增日常经营性服务类关联交易预计额度,新增预计金额为30万元。具体详见刊登于2023 年 8月25 日《中国证券报》、《证券时报》以及巨潮资讯网的《关于新增日常关联交易预计额度的公告》。

公司独立董事韩振平、何兴强、曹庸已事前认可该事项,并发表独立意见,具体内容刊登于巨潮资讯网。

关联董事王志斌、黄文胜、吴家威、罗志军在该项议案表决时进行了回避。表决结果:同意5票,反对 0票,弃权 0票,赞成票数占董事会有效表决权的 100%审议通过此项议案。

四、审议通过《关于梅州珠江啤酒有限公司新增瓶装纯生啤酒生产线及相关配套生产系统升级改造项目的议案》。

根据公司发展战略和梅州珠江啤酒有限公司(以下简称“梅州珠啤”)目前的产能情况,为了进一步优化产品结构、增强盈利能力,综合考虑啤酒市场的发展趋势,公司拟在梅州珠啤新增一条具备纯生啤酒生产能力的4万瓶/小时的瓶装啤酒灌装线,并对糖化、发酵、过滤、动力、电气自控及能源管理系统等生产配套系统进行升级改造,该项目计划投资金额为14,987.66万元。项目具体情况详见刊登于2023年8月25日《中国证券报》、《证券时报》以及巨潮资讯网的《关于全资子公司梅州珠江啤酒有限公司的投资公告》。

表决结果:同意 9票,反对 0票,弃权 0票,赞成票数占董事会有效表决权的 100%审议通过此项议案。

特此公告。

广州珠江啤酒股份有限公司董事会

2023年8月25日

本版导读

  • 2023-08-25
  • 2023-08-25

相关内容

热门资讯

新宙邦冲刺港股:9个月营收66... 雷递网 雷建平 2月3日 深圳新宙邦科技股份有限公司(简称:“新宙邦”)日前递交招股书,准备在港交所...
港股年内最大IPO,今日上市! 【导读】中国饮料巨头东鹏饮料今日“A+H”赴港上市,年内规模最大的香港IPO 中国基金报记者 郭玟君...
作价1.2亿元!连年亏损的红相... 2月2日晚间,红相股份(300427)公告称,公司与福建闽高电力能源集团有限公司(以下简称“福建闽高...
南昌第五医院甲状腺科江辉:南昌... 甲状腺,被誉为人体生命的“发动机”,负责调节新陈代谢的有序进行。若此“发动机”出现故障,甲状腺疾病便...
勤上股份:终止回购股份减持计划 上证报中国证券网讯(记者 骆民)勤上股份公告,公司原计划自2025年11月19日至2026年5月19...
金价过山车,山东“黄金双子星”... 2026年初,世界被一根黄金曲线搅动。 受多重因素影响,国际金价在高位区间剧烈波动,国内足金零售价也...
央行今日开展1055亿元7天逆... 每经AI快讯,2月3日,央行开展1055亿元7天逆回购操作,操作利率为1.40%,与此前持平。
港股异动丨AI大模型股获资金追... 港股市场AI股集体走强,其中,“AI六小虎”之一、AI大模型股MiniMax-WP(0100.HK)...
调整估值!国投白银LOF深夜公... 2月2日晚间,国投瑞银基金发布公告称,国投瑞银白银期货证券投资基金(LOF)主要投资于上海期货交易所...
原创 拼... 拼多多,作为电商领域的后起之秀,在淘宝、京东两大巨头的夹缝中异军突起,其发展历程颇具特色。最初,它凭...
国际金价触底反弹,上海金ETF... 截止2月3日10点11分,上证指数涨0.48%,深证成指涨0.88%,创业板指涨0.76%。光伏设备...
黄金涨3%、白银涨5%,这轮回... 2月3日早晨,金银迎来反弹。截至2月3日8时22分,现货黄金报4809.25,日内涨超3%;现货白银...
周刊观察|从2025上市公司业... 董笑妍/文 2026年伊始,中国服装行业的年报季即将开始。随着多家代表性企业陆续披露2025年的业绩...
黄金涨到多高才算高? 金价涨到多少才会“熄火”?摩根大通认为,理论极限在8400美元。 金属市场巨震之际,摩根大通大宗商品...
太空光伏概念拉升,光伏ETF国... 太空光伏概念拉升。双良节能直线涨停,奥特维“20cm”涨停,迈为股份、帝科股份、国晟科技等多股跟涨。...
京东进驻董事会,科大智能IPO... 文/瑞财经 杨宏彬 汪婷婷大学毕业时,选择的工作与所学专业并不太相关。 毕业于安徽农业大学英语专业的...
ETF盘中资讯|马斯克旗下Sp... 1月23日早盘,商业航天+卫星导航强势反弹,航发控制涨停,航发动力涨超7%,广联航空、睿纳雷达双双涨...
国际金银价格缘何巨幅震荡 新华社北京2月2日电 题:国际金银价格缘何巨幅震荡 新华社记者汪平 国际黄金和白银价格近期刷新历史高...
千亿级ETF,跌停 金银等价格剧烈波动,资源主题ETF批量跌停。 从成交情况看,“巨无霸”华安黄金ETF跌停,成交191...
金价暴跌,刚买的金饰能退吗 中央广播电视总台中国之声 多家银行、交易所发布贵金属投资风险提示。未来市场走势如何,刚买的金饰能退吗...