刚被国家金融监管总局开出大罚单,民生银行又被交易商协会点名警告。
8月24日,交易商协会官网公布一份自律处分信息显示,民生银行作为债务融资工具的主承销商,存在多项违反银行间债券市场相关自律管理规则的行为。

对此,交易商协会对民生银行予以警告;责令其针对本次事件中暴露出的问题进行全面深入的整改。
今年5月,交易商协会曾发布公告称,针对民生银行承销业务涉嫌违规行为开展自律调查。
来看详情——
涉及“四宗罪”
被要求“全面深入整改”
首先来看,此次交易商协会点出民生银行存在的问题——
中国民生银行股份有限公司作为债务融资工具主承销商,存在以下违反银行间债券市场相关自律管理规则的行为:
一是推荐撮合资产管理计划投资业务,客观上协助了相关企业债券的非市场化发行和规避交易监管。
二是个别债项按照发行人预期或要求的利率执行包销,发行定价市场化程度不足。
三是部分债项发行工作程序执行不规范。
四是作为相关债项发行文件约定的持有人会议召集人,未及时召集持有人会议。
根据银行间债券市场相关自律规定,经自律处分会议审议,交易商协会对民生银行予以警告;责令其针对本次事件中暴露出的问题进行全面深入的整改。
民生银行此次遭遇交易商协会点名警告,并不算意外。今年5月,交易商协会就曾发布公告,针对中国进出口银行金融债券发行涉嫌违规行为,以及中国民生银行承销业务涉嫌违规行为开展自律调查。

交易商协会同时提醒,银行间债券市场参与机构在从事相关业务过程中,务必牢固树立市场责任意识,严格遵守相关监管规定和自律规则要求,合规展业,自觉维护银行间债券市场运行秩序。
Wind数据显示,2023年以来民生银行债券总承销金额达到1385.81亿元,在商业银行中排名第8位,市场份额为4.23%。

另据民生银行2022年年报显示,当期该行承销非金融企业债务融资工具565只,规模2667.47亿元。
刚遭4780万元大罚单
500亿元可转债终止申请
最近一段时间,民生银行正在经历“多事之秋”。
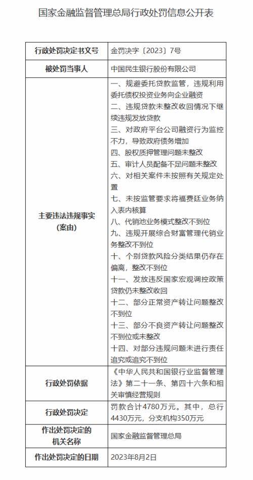
8月18日,国家金融监督管理总局披露的行政处罚信息公开表显示,民生银行被罚款合计4780万元。其中,总行4430万元,分支机构350万元。

就违法违规事实来看,民生银行该次共涉及14项问题,包括规避委托贷款监管、违规利用委托债权投资业务向企业融资;对政府平台公司融资行为监控不力、对相关案件未按照有关规定处置等,以及多项问题整改不到位或未整改。
对此,民生银行回应称,该项处罚是基于2020年原银保监会对民生银行此前年度业务整改评估检查发现问题所作出的。民生银行高度重视监管意见,已按照监管要求及时开展整改、严肃进行问责,并通过完善整改管理制度、规范整改工作流程、强化整改系统管控等举措,进一步加强长效机制建设。民生银行将坚持依法合规经营,不断提升风险合规管理水平。
此外,8月11日晚间,民生银行还公布了500亿元可转债终止发行并撤回申请文件的消息。根据此前披露消息,该次募集资金扣除发行费用后将全部用于支持该行未来业务发展,在可转债转股后用于补充核心一级资本。
该次发行计划前后历经6年时间,并经历了多轮问询,最终仍未成功。对于终止原因,民生银行表示:综合考虑资本市场环境,经审慎分析与论证,决定终止本次发行事项并撤回相关申请文件。
强化违规惩戒
上半年33家机构被处分
近年来,交易商协会对市场机构惩戒力度继续从严。据近期交易商协会通报信息显示,上半年交易商协会依规对34家机构启动自律调查,作出自律处分68家(人)次,涉及16家发行人、7家主承销商、6家交易类机构、2家投资人、1家会计师事务所、1家ABN发行载体管理机构以及35位责任人。
此外,根据《银行间债券市场自律管理措施实施规程》相关规定,针对发行人及各类中介机构在债务融资工具存续期间的轻微违规情形,交易商协会作出13家次自律管理措施。
具体来看,金融机构受到处分数量明显增多。上半年共有33家各类市场机构受到自律处分,较上年同期增加17家。其中,金融机构16家,占被处分机构数量的近一半,涉及银行、证券公司、信托公司、保险公司等多类型机构。
同时,交易商协会持续关注债券发行环节以及二级交易的合规性。上半年,6家主承销商因低价包销、挤占投资人正常投标等违规行为受到通报批评、警告等自律处分;7家机构或个人因参与违规代持交易、在不同账户之间违规调节债券持仓等违规情形受到诫勉谈话至严重警告的自律处分;3家机构因参与发行“返费”、干涉发行利率被处分。
据交易商协会透露,其查办案件线索来源除日常监测发现外,多起线索来自市场机构投诉举报、监管部门或其他机构移送,外部线索较往年有所增多。交易商协会严谨依规开展相关案件查办,维护市场参与者合法权益。
来源:中国基金报