近日,科大讯飞发公告称董事长刘庆峰通过大宗交易系统卖出公司部分股份。据统计,该股份价值超23亿元。另外,下半年,科大讯飞还会遭大股东中国移动减持。为什么都要减持,科大讯飞发生了什么?
董事长卖股份还债
日前,科大讯飞发公告称,公司于2023年8月14日接到董事长刘庆峰通知,2023年8月14日刘庆峰通过深圳证券交易所大宗交易系统卖出公司部分股份,减持39956100股,刘庆峰持股比例从7.27%降为5.54%。
有媒体援引wind数据,科大讯飞8月14日大宗交易成交3995.61万股,成交额23.5亿元,与刘庆峰减持股数相当。

科大讯飞公告截图
上述公告称,2021年7月,为巩固公司控制权,满足公司业务快速发展带来的营运资金需求,增强公司抗风险能力,刘庆峰通过质押融资等方式借款筹集资金23.5亿元,用于认购公司非公开发行股份,上述债务已到期。为此,刘庆峰需要减持股份用于偿还上述借款本金。
公告还称,科大讯飞是中国在校大学生创业的第一家上市公司,刘庆峰是在校大学生身份开始创业。公司2008年5月上市15年来,刘庆峰为了稳定公司股权架构、引入战略投资者和维护公司市值,先后4次增持公司股份,此前仅在2020年初为偿还中国移动入股时跟投的借款本金进行过1次减持。
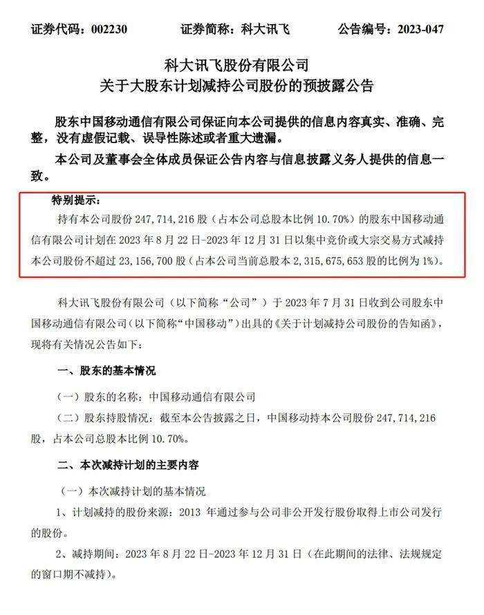
下半年将遭大股东减持
除了董事长对科大讯飞减持,近日,科大讯飞发公告称,还会遭大股东中国移动减持。

科大讯飞公告截图
8月1日,科大讯飞发公告称,持有本公司股份247714216股(占本公司总股本比例10.70%)的股东中国移动通信有限公司计划在2023年8月22日至2023年12月31日以集中竞价或大宗交易方式减持本公司股份不超过23156700股。
有意思的是,此次科大讯飞董事长刘庆峰减持抢在了大股东中国移动的前面。
净利润大幅下滑
除了遭大股东减持,科大讯飞上半年业绩并不佳。科大讯飞近日发布的上半年财报显示,公司上半年归母净利润7357.20万元,同比下降73.54%,较上年同期减少2.05亿元;扣除非经常性损益的净亏损为3.04亿元。
来源:中国新闻网
版权归原作者所有
责任编辑:李楠
审核:张雷
转载是一种动力 分享是一种美德