在存储芯片企业争相上市的背景下,得一微电子股份有限公司(以下简称“得一微”)也开始向资本市场发起冲击,上交所官网显示,得一微科创板IPO近期对外披露二轮问询回复意见,仅就大客户这一个维度上,公司就存在不少疑点。诸如,存在前五大客户变动大、多家公司成立时间较短就成为公司主要客户等情形,其中重要客户深圳市积思达半导体有限公司(以下简称“积思达”)前实控人尹罗生还在退出积思达后加入得一微销售团队。

多客户刚成立就开展合作
得一微大客户中,存在多家客户在成立当年或成立次年就与公司开展合作。
招股书显示,得一微是一家以存储控制技术为核心的芯片设计公司。公司主营业务为存储控制芯片和存储解决方案的研发、设计及销售。
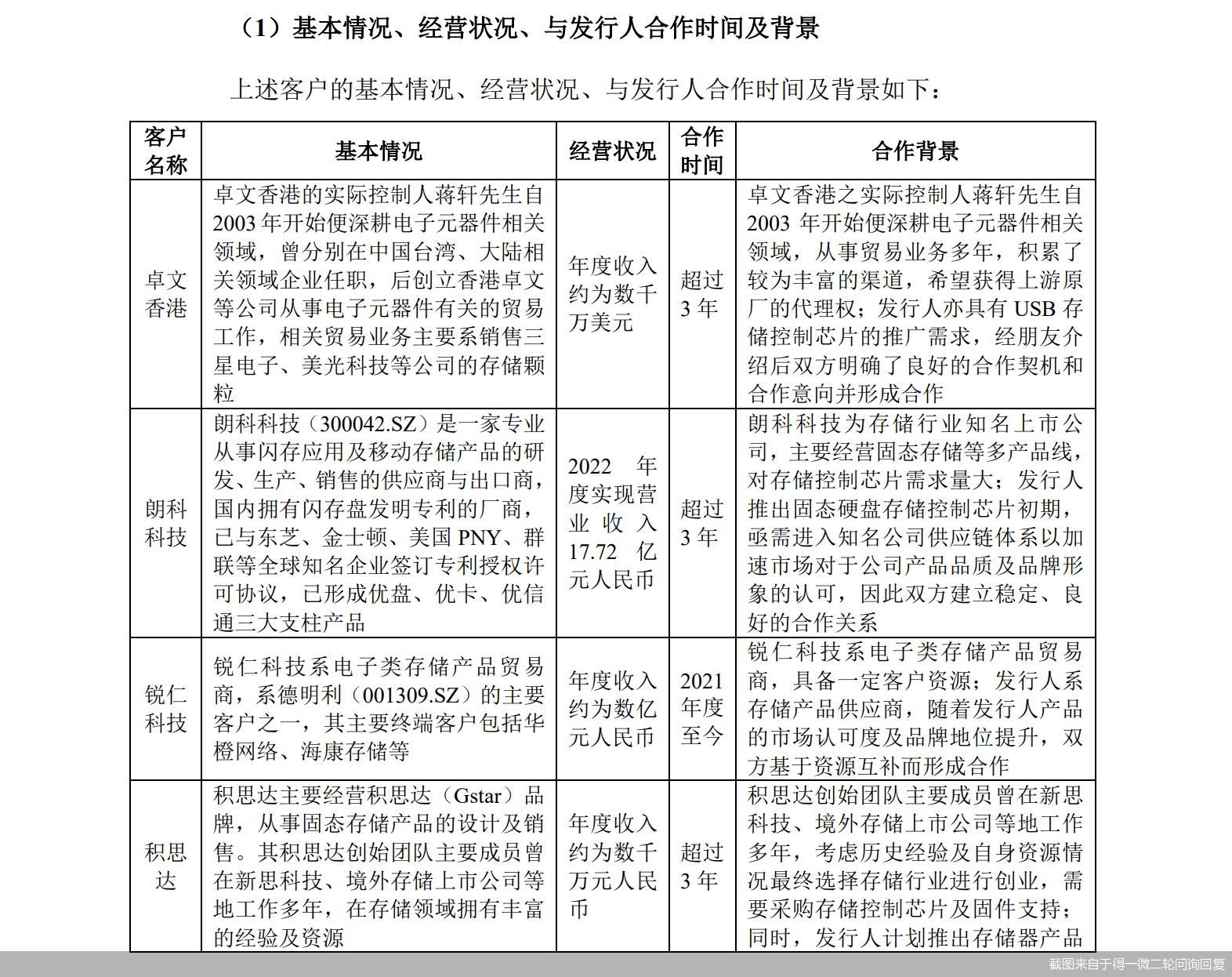
在得一微的大客户中,积思达、绵存(浙江)科技有限公司(以下简称“绵存科技”)等均是刚一成立就与公司开展合作。其中积思达于2018年成立,于2019年成为得一微主要客户;JTG、绵存科技分别成立于2020年、2021年,均是在成立当年就成为得一微的主要客户。
据了解,积思达主要经营积思达(Gstar)品牌,从事固态存储产品的设计及销售,与得一微交易产品主要包括存储控制芯片、存储器产品和存储颗粒等材料;2019年,成立次年的积思达与其附属公司一跃成为得一微第一大客户,对其实现的销售收入为3292.63万元,占比为26.15%。
成立当年就开始合作的绵存科技同样在合作当年进入得一微前五大客户名单中。2021年,绵存科技为得一微第五大客户,对其实现的销售收入为3747.88万元,占比为5.03%。资料显示,绵存科技主要从事半导体存储器产品的研发、生产和销售业务,在浙江省嘉兴市设有生产基地,具备半导体封装测试能力。与得一微交易产品主要包括存储控制芯片、存储器产品和存储颗粒。
新成立企业“空降”大客户的同时,报告期内,得一微前五大客户的变动明显,其中各期前五大客户共计14个。
投融资专家许小恒表示,大客户不稳定有可能会对公司持续盈利能力产生影响。因此在审核中,监管层也会重点关注大客户变动频繁的情况。
积思达前实控人入职公司
值得一提的是,得一微重要客户积思达,其前实控人尹罗生在将积思达股权转让后,入职得一微,参与存储器产品销售工作。
据了解,尹罗生原为积思达的唯一股东并担任其执行董事、总经理。2020年6月30日,尹罗生将积思达的100%股权转让给曾志军,公司执行董事、总经理、法定代表人一并由尹罗生变更为曾志军。双方协商确定前述100%股权以人民币0.2万元进行转让,该等价款已现金支付。在尹罗生离开积思达后,2020年,得一微来自积思达销售收入锐减至984.1万元,缩水逾七成。
2020年10月,尹罗生基于个人意愿决定以销售顾问身份与得一微进行合作,并最终于2022年3月签署《劳动合同书》正式加入得一微销售团队,约定其工资为5万元/月。尹罗生加入得一微之后,主要负责公司存储器产品的销售。
此外,2022年6月,积思达实控人曾志军因病身故,其家人由于缺乏存储行业的经营经验,决定对积思达的债权、债务及库存进行清算。得一微为减少损失,经与积思达磋商,积思达将其历史上自得一微购买、尚未出售的全部存货以其购入时的订单原价退回,对应不含税对价为477.57万元,并将其余无法收回的款项进行债务豁免,双方最终于2022年7月签署协议确认债务豁免情况。依据新债务重组准则要求,得一微将上述债务重组损失计入投资收益,金额为-27.15万元。
针对这一情况,上交所要求得一微说明尹罗生的股权转让款以及得一微对积思达退货款的最终流向等问题。此外,在二轮问询中,得一微向中康存储采购存储颗粒又通过JTG将存储颗粒卖回给中康存储的合理性等问题,也遭到了上交所追问。
2022年净利润降幅远高同行
2022年,随着消费电子市场需求放缓,存储芯片市场开始供过于求,呈现订单减少、价格下跌等趋势。作为一家存储芯片公司,还未实现盈利的得一微净利所受影响颇深,2022年,公司亏损加剧,且净利润降幅远远高于同行。
财务数据显示,2022年,得一微实现的营业收入为9.07亿元,较2021年同比上涨幅度为21.76%;公司实现的净利润为-1.93亿元,较2021年同比下降幅度为178.82%。
得一微表示,公司净利下滑的原因主要系宏观经济波动导致存储器市场需求下滑,公司存储器产品销售价格和毛利率受到一定不利影响,同时存货跌价风险有所提升,进一步影响公司的盈利水平。
在二轮问询回复中,得一微披露了同行可比公司2022年净利情况,同行可比公司净利润下滑幅度的平均值为78.18%。与同行可比公司相比,得一微2022年净利润下滑的幅度更为明显。得一微对此表示,主要系主营业务毛利率下降和计提较大比例的存货跌价准备影响所致。
阿兰特大学工商管理博士刘唱墨表示,一般来说,在行业整体下行下,净利润降幅较大的那些公司,受市场的影响更大,抗风险能力会相对较弱。对于这些公司来说,提高公司的核心竞争力十分重要。
针对公司相关问题,北京商报记者向得一微方面发去采访函,截至记者发稿,未收到对方回复。
北京商报记者 丁宁