
对比闲鱼和转转,爱回收可能需要更加重视用户的不满情绪。
作者 | 刘俊群
编辑丨高岩
来源 | 野马财经
越来越多的年轻人通过二手交易平台处理自己的旧手机、旧电脑等数码设备,但想要找到一家放心的平台并不容易。
野马财经发现,主营3C数码业务的二手电商爱回收,正在小红书、微博等社交媒体上被用户贴上“恶意压价”的标签。

图源:小红书上对爱回收恶意压价的吐槽
其中,消费者李女士于今年1月份准备出手一台苹果 iPhone XR,爱回收给出估价1400元,上门检查后却以“屏幕有问题”为由,调整估价为950元。李女士无法接受此价格,后将手机在二手平台转转上以1618元出手。“二手市场鱼龙混杂,只有货比三家才能卖出个好价钱。”李女士在社交媒体上感慨。
无独有偶,在黑猫投诉上,三十岁的北京海淀市民李先生表示,自己在爱回收出售一台苹果 iphone 12 pro,平台给出的估价是3200 元,但质检过程中却以“手机存在维修记录、轻微使用痕迹”为由,估价降至 2450 元。而李先生坚持表示自己的手机从未维修过。

图源:黑猫投诉
爱回收是否真如社交媒体上的用户所言,存在“恶意压价”的情况呢?
为验证网友吐槽的情况是否属实,野马财经用一款在京东售价3499元8G+ 128G 的全新国行华为 mate40,在二手平台了解价格。
截至8月15日,转转给出的答案是2297元,闲鱼的估价则为2318元,而一直耕耘 3C 领域的爱回收的价格则是:2095 元,为3家中最低。

图源:转转、闲鱼、爱回收小程序截图
低回收价自然也引起不少消费者投诉。截至8月15日,在黑猫投诉平台上,爱回收投诉量累计共有3610条,用户反映的主要问题有:恶意压价、私自进行拆机检查、导致产品电池受损等。

图源:爱回收黑猫投诉截图
据新媒体“蓝鲸财经”一篇署名为刘旷的文章《压价成顽疾,消费者怎能“爱回收”?》报道,2020年3月,有消费者晒出自己在爱回收的订单,小米6手机初步估价450元,但质检后仅给出2元,有网友调侃道,运费都不止2元吧。再次将爱回收是否压价的争论推到大众面前。
需要说明的是,爱回收网是国内专业的电子产品回收及以旧换新服务提供商,专注于手机、笔记本等电子数码产品的回收业务,公司于 2020 年 9 月 22 日更名为“万物新生”(纽交所股票代码:RERE)。
而对于“爱回收是否压价”这个问题,爱回收上门服务工作人员是这样解释的:“不存在故意压价的行为,回收机器的价格越高,我们的提成就越高。下单时客户填写的机器属性,有时并不准确。如果遗漏了二手机原本的瑕疵,差价将由工作人员承担。”
至于因为验机报告与事实不符出现价差这个问题,北京瀛和律师事务所韩若君律师提到,依据《消费者权益保护法》及相关规定,如果商家提供的验机报告与实物描述不符,该行为涉嫌虚假宣传,欺骗消费者。消费者可以向经营者主张退款。同时,消费者也可积极主动向市场监管部门及消协投诉。
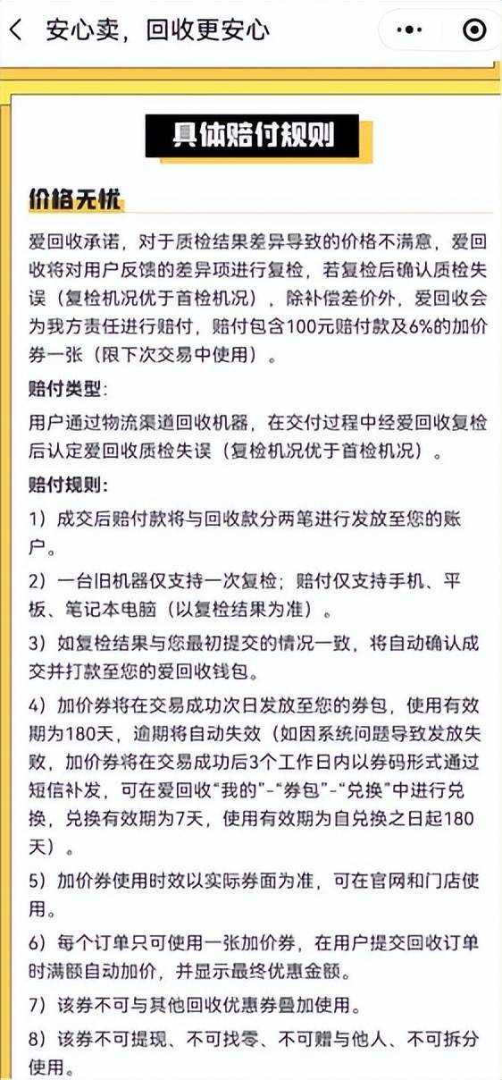
不过,野马财经发现,在爱回收小程序上明确标明了具体赔付的规则。规则显示,对于质检结果差异导致的价格不满意,爱回收将对用户反馈的差异项进行复检,若复检后确认质检失误,除补偿差价外,爱回收会为其责任进行赔付,赔付包含 100 元赔付款及 6%的加价券一张。

图源:爱回收小程序截图
同时,爱回收也并非是随意定价。爱回收表示,公司借助大数据和人工智能技术优化定价策略,通过分析数以千计的手机型号、数百万的交易以及数百万消费者和小商家的购买行为,从而为行业提供定价基准。
爱回收的生意模式是两头赚差价,即买的时候,尽量降低成本;卖的时候,争取最优的价格。在2011年,爱回收正式上线,当时是国内第一家做手机回收的互联网公司,它的出现为当时线下手机门店的收购服务提供了价格标准。
但本质上,爱回收仍是盈利性质的电商平台。零售电商行业专家、百联咨询创始人庄帅认为,二手电商平台属于双向交易模式,回收交易和二次销售的差价成为平台的利润,为了利润最大化,需要保证回收价格最低和售价最高。
那么,爱回收在社交媒体上被用户吐槽压价,该压价行为是合理的吗?
“压价属于合理行为。”九德定位咨询公司创始人徐永俊强调,二手交易平台与消费者本身就存在一个冲突点。平台要保持适当的利润,才能生存发展。而对于消费者来说,二手产品的价格卖得越高越划算,“恶意压价”也有可能是消费者本身对价格的期望值过高。
在小红书上,有消费者吐槽苹果官网回收旧手机价格低。对比手机官网,二手平台给出的回收价格似乎更诱人。在苹果官网Apple Trade In换购计划中,一台256G的iphone13售价3000元,而在爱回收回收价格为4120元;小米商城“以旧换新”的小程序上,一台几乎全新的8G+128G的小米11预估价格为772元,而在二手平台转转上的价格为1258元。

图源:小红书截图
因此,有消费者认为在二手平台上换购手机有利可图。但是各个二手平台回收手机的标准不同,比如爱回收会专门询问手机“摄像头功能及维修情况”,转转则有关于“屏幕、电池是否维修”的选项,而针对摄像头的情况并没有单独的选项。评判标准不同,回收价格也会产生差异。
商家追求利润无可厚非,消费者期望高也是人之常情,但“二手产品的价格到底该定多少”更像是商家与消费者在模糊地带的一种博弈,这种博弈也体现在二手手机的售价上。
以野马财经试验的8G+128G 的全新国行华为 mate40为例,99新的二手产品在在转转上售价为2838元,而在闲鱼的售价3000元、2810元、2650元不等,而爱回收平台的售出价格统一为3099元。

图源:各平台截图
通过计算回收价格和出售价格可知,转转、闲鱼、爱回收在该手机上赚得的差价分别为541元、682元-332元、1004元。
不过,二手产品还要考虑到产品特性。香颂资本董事沈萌表示,全新的商品由工厂按照统一的流程生产,所以可以采用统一的品质标准来判定。但二手产品的品质无法统一衡量,定价不一样很正常。
庄帅也认为,二手产品属于“孤品”,市场本身没有持续性,很难出现价格标准。
根据网经社和电数宝(EDT)数据显示,截至2019年12月份闲鱼活跃用户数达2038.58万人、转转人数1015.47万人,而爱回收仅为37.2万。目前来说,爱回收用户最少,更需要留住用户。
但是从二手交易市场来看,供求与价格是相互影响的关系,如若遇到电商平台“恶意压价”的行为,消费者不满商品回收价格,可以选择用脚投票。
更进一步看,压价还会反过来影响平台的收益。庄帅认为,目前来看,还是要留给市场检验:回收价格太低,就很难回收到更多的二手商品,平台也就没有商品可以出售。从而影响收益,会倒逼平台提高回收价格。
如此看来,对比闲鱼和转转,爱回收可能需要更加重视用户的不满情绪。
被用户吐槽的爱回收,是否赚到了钱?
据万物新生(爱回收)财报,2018年至2022年公司营收分别为32.62 亿元、39.32亿元、48.58 亿元、77.8 亿元和98.69 亿元;营收呈现逐年正向增长,但是值得注意的是,爱回收的亏损也在同步扩大。同期爱回收亏损约为 2.1 亿元、7 亿元、4.7 亿元、8.1 亿元和 24.7 亿元,5 年累计亏损总额约 46.6 亿元。
此外,在二级市场上,爱回收股价不振。截至8月14日收盘,万物新生股价报收于2.59美元/股,目前总市值约为5.78亿美元,相比2021年上市高点37.93亿美元,市值缩水将八成多。这也反映出资本对于万物新生的态度。
12年耕耘,爱回收何时才能实现盈利?
在互联网市场上,以“轻、快”为流量驱动理念,但爱回收却选择了“重模式”经营,截至 2023 年 3 月 31 日,万物新生线下门店覆盖城市达 269 座,门店总数达 1935 家。相比之下,闲鱼的“闲鱼小站”于 2019 年才开始试运行,转转主推的“转转优品”截至 2022 年 12 月也才开近 200 家。
线下门店是典型的重资产模式,爱回收的CEO陈雪峰曾简单算过一笔账:一家简易门店的一次性硬件投入为7万元,一个门店每月的运营成本约3万元。目前就爱回收线下渠道布局的情况来看,在门店运营以及各项运营成本上支出不少。
2018年至2022年,万物新生商品成本约为 28 亿元、32 亿元、36 亿元、57 亿元和 76 亿元,占当年总营收的比例均高于 75%。
看来万物回收通过规模起量,用规模效应来摊薄成本。但是花了这么多钱,万物新生的消费品交易数量增速却放缓了。2020年至2022年分别为2360万、3120万和3200万,同比增长约48.43%、32.2%和2.56%。

图源:2022年财报
不过高投入也带来了便捷的用户体验。野马财经曾随友人体验了一把爱回收的线下服务。友人将OPPO旗下的realme X 送去回收期间,工作人员多次向友人确定手机的情况,并告知“订单一旦提交,就不能撤回。”在得到明确同意后,工作人员提交了订单,整个回收过程不到半个小时。而野马财经曾在闲鱼线上出售二手手机,大概需要四、五天的时间才能完成整个订单。
线下门店、便捷服务自然与高昂的运营成本如影相随,但是对于在二手平台出售产品的消费者来说,在服务速度与价钱之间,恐怕对价格更加敏感。归根到底,买卖能否成功还得看价格。
爱回收要想抓住用户的心,杀手锏就是抬高回收价格。但是抬高回收价格就意味着缩小了获利空间,对于已经亏损的爱回收来说,这并非易事。
不过,据万物新生(爱回收)财报,从2018年至2022年公司销售费用分别为3.84亿元、8.51亿元、10.7亿元、19.05亿元和13.7亿元,合计约55.8亿元。这可不是小数目,如果爱回收舍得将营销费用让利给用户,也能获得用户的好口碑。毕竟在这场平台与用户的价格博弈中,双赢才是最好的结局。
更可况这是一个强调口碑效应的时代,消费者之间的口碑胜过任何宣传。
而放眼整个行业,转卖平台和第三方鉴定服务商为同一家公司,仍然存在“既是裁判员又是运动员”的老问题,二手电商变身“标准化”正规军也迫在眉睫。
那二手电商标准化,难吗?
庄帅认为,目前来看,二手市场只能是通过平台、第三方检测机构、品牌商家和市场本身的调节,以及依据相应的法律法规规范化发展。
只是对于已经亏损的爱回收来说,能承担第三方检测机构的额外费用吗?上海金融与法律研究院研究员刘远举表示,第三方检测机构要承担巨额的鉴定成本,对于某些低值产品来说,不是很划算。
除了第三方检测成本高外,制定行业内统一的二手商品鉴定规则也是比较困难的。庄帅认为,在没有低成本的新技术支持的情况下,不同的二手商品很难做到标准化。
对于二手电商的标准化,刘远举认为,未来二手电商平台是营销和服务的竞争。庄帅也提到,最重要的仍然是供给,服务、运营和营销都建立在货足够多、足够全的基础上。
对于二手电商们来说,道阻且长。
你遇到过二手平台压价的情况吗?评论区聊聊吧。