每经编辑:何小桃,黄胜
8月7日晚间,人福医药(600079.SH,股价21.69元,市值354.12亿元)发布公告称,因涉嫌信息披露违法违规,公司实际控制人艾路明被证监会立案。与此同时,三特索道(002519.SZ,股价16.67元,市值23.12亿元)也发布公告称,公司及原实控人艾路明被立案。
艾路明是曾经湖北最大民营资本集团 " 当代系 " 的掌门。当代集团前身是当代生化技术研究所,由艾路明与6位武大校友一起创立,截至2020年资产规模超1000亿元。
艾路明被证监会立案调查
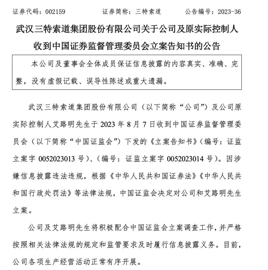
8月7日晚间,三特索道发布公告称,公司及公司原实际控制人艾路明于2023年8月7日收到中国证监会下发的《立案告知书》(编号:证监立案字0052023013号)、(编号:证监立案字0052023014号)。因涉嫌信息披露违法违规,中国证监会决定对公司和艾路明立案。

三特索道表示,公司及艾路明将积极配合中国证监会立案调查工作,并严格按照相关法律法规的规定和监管要求及时履行信息披露义务。目前,公司各项生产经营活动正常有序开展。
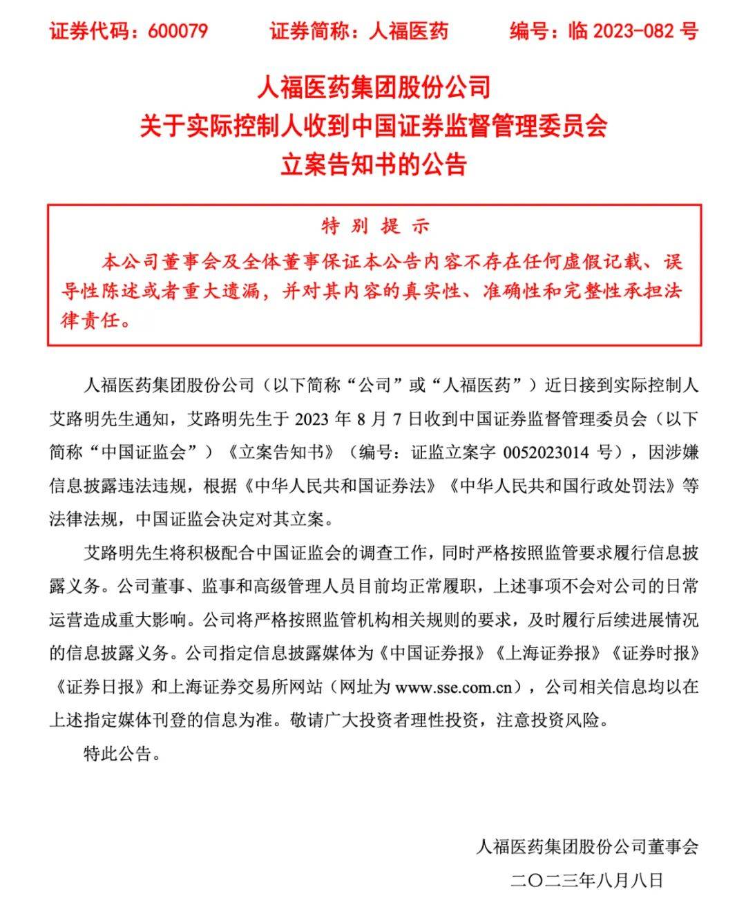
人福医药也公告称,公司近日接到实际控制人艾路明通知,艾路明于2023年8月7日收到中国证监会《立案告知书》(编号:证监立案字0052023014号),因涉嫌信息披露违法违规,根据《中华人民共和国证券法》《中华人民共和国行政处罚法》等法律法规,中国证监会决定对其立案。

人福医药表示,艾路明先生将积极配合中国证监会的调查工作,同时严格按照监管要求履行信息披露义务。公司董事、监事和高级管理人员目前均正常履职,上述事项不会对公司的日常运营造成重大影响。公司将严格按照监管机构相关规则的要求,及时履行后续进展情况的信息披露义务。
“当代系”深陷漩涡
艾路明是湖北“当代系”的掌舵人。曾经的湖北“当代系”,一度横跨医药、金融、旅游、体育、矿产、地产等诸多领域,旗下也曾一度拥有人福医药、三特索道、*ST明诚、天风证券四家A股上市公司。
但是,大步扩张的湖北“当代系”最终出现资金链问题。去年4月6日,“当代系”的重要主体武汉当代科技产业集团股份有限公司(以下简称当代科技)因未能按期偿付“19汉当科PPN001”的部分到期本息,引爆了其债券实质性违约的“大雷”。
随后,湖北“当代系”也加速了资产收缩,选择了从三特索道、天风证券撤退。
在湖北“当代系”的混乱漩涡中,人福医药、三特索道、*ST明诚此前也已多次受到监管处理,艾路明也曾多次涉及其中。
今年2月,上交所对人福医药及其控股股东当代科技、实控人艾路明等予以公开谴责,艾路明被公开认定3年内不适合担任上市公司董监高。上交所在纪律处分决定书中披露的四项违规行为包括:控股股东及其关联方非经营性资金占用、控股股东大额违规减持股份、重大交易未履行董事会审议程序及信息披露义务、定期报告财务数据披露不准确等。
在三特索道方面,深交所曾在去年8月下发纪律处分,显示三特索道控股股东关联方当代科技曾构成对三特索道的非经营性资金占用,累计发生额约42.02亿元,深交所彼时对艾路明予以了公开谴责。
今年7月,因三特索道未对关联担保及时履行审议程序及信息披露义务,深交所又对三特索道下发监管函,并对艾路明予以了通报批评处分。
编辑|何小桃 黄胜 盖源源
校对|刘思琦
封面图片来源:每日经济新闻 刘国梅 摄
每日经济新闻综合每经APP
每日经济新闻