19日早盘,受ERP概念和家居消费利好影响下,上证指数开盘微涨,新能源题材延续低迷,光伏、储能方向领跌,创业板持续下挫。
不过,北水持续流出,影响场内资金信心。盘中,工信部在新闻发布会上表示,将出台指导算力基础设施高质量发展的政策文件,引领资金重回AI概念板块。
截至午间收盘,三大指数震荡走低,上证指数跌0.25%,深证成指跌0.51%,创业板指跌1%。两市超3100股飘绿,半日成交4295亿元,北上资金净卖出40.68亿元。
盘面上,微软公布Office 365 Copilot定价为30美元/月,AIGC、ChatGPT板块震荡走高,奥飞娱乐涨停;电子烟板块拉升,赢合科技大涨10%;新零售继续活跃,中央商场4连板;ERP、贵金属、传媒等板块涨幅居前。另外,医药股震荡走低,康弘药业跌停;光伏股走低,安彩高科跌超9%;3D打印概念股走弱,金太阳跌近12%;金属新材料、通用设备、汽车零部件等板块下跌。

此外,值得注意的是,在岸、离岸人民币再度跳水,跌破7.2。

消息面上,据CME“美联储观察”:美联储7月维持利率在5.00%-5.25%不变的概率为0.8%,加息25个基点至5.25%-5.50%区间的概率为99.2%;到9月维持利率不变的概率为0.7%,累计加息25个基点的概率为86.4%,累计加息50个基点的概率为12.9%。
遭索赔1.5亿
“中国版微软”盘中跳水
受昨晚微软大涨影响,19日早盘,ERP概念股领涨,福昕软件、威士顿20CM涨停。就连拟收购中建信息实现转型的宁夏建材也开盘一字涨停,不过随着大盘弱势整理,宁夏建材炸板,截至午间收盘,涨幅收窄至7.77%。

就连拟收购中建信息实现转型的宁夏建材也开盘一字涨停,不过随着大盘弱势整理,宁夏建材炸板,截至午间收盘,涨幅收窄至7.77%。

一直被成为“中国版微软”的金山办公开盘一度涨超10%,不过早上一则公告的影响扩散后,股价盘中跳水,涨幅收窄至3%左右。截至午间收盘,仅涨4.74%。

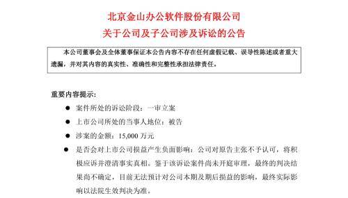
19日,发布《关于公司及子公司涉及诉讼》的公告。公告披露,于近日收到(以下简称“法院”)通知,(以下简称“”)对其提起诉讼。
冠群公司诉讼请求判令金山办公立即停止侵权行为,并判令被告共同赔偿,因侵权给原告造成的损失1.5亿元;判令被告,承担原告为制止侵权行为的调查取证费、公证费、律师费等合理支出);本案的诉讼费由被告承担。

公告显示,2020年5月,子公司与原告签订《数科OFD文档处理软件代理合作协议书》(以下简称代理合作协议),约定数科OFD文档处理软件在金融、证券、保险、信托四个行业,原告作为独家全国总代理,有效期限从2019年5月1日到2025年12月31日。
2021年初,原告的潜在客户要求提供独家代理销售OFD的授权文件,原告即向索要授权文件,但没有按时交付。且原告发现作为的控股股东—金山公司在金融行业销售数科OFD产品。
原告认为金山公司在金融行业销售数科OFD产品构成著作权侵权和不正当竞争。金山公司作为的控股股东,许可金山公司在金融行业的销售行为应视为两被告的共同销售行为,应参照代理合作协议约定的2倍销售价格让两被告承担惩罚性赔偿责任。
据悉,当前案件处于一审立案,尚未开庭审理阶段。金山公司称,对原告主张不予认可,将积极应诉并澄清事实真相。
官网资料显示,(CSSCA)成立于2001年,是版式文档办公套件软件OFD阅读器开发方。
唯品会又火了
19日早间,一则#公司1.2亿租楼300每月租给员工住#的词条登上热搜。
基金君发现,近日,一些互联网企业员工在微信朋友圈、抖音、小红书等平台上“晒房”,分享自己300元/月在广州市中心租到的一室一厅,引发众多网友关注。

据了解,“晒房”的背后,是广州的特卖电商唯品会投资1.2亿元在市中心核心地段改造672套公寓并交付给员工入住,而租金仅为市场价的1折。
这处员工公寓名为“唯家公寓”,总计建筑面积约3万平方米,地处广州大道南,距离海珠万达广场直线距离200米。而万达广场周边同档次拎包入住的公寓租金多为每月3000余元一间,唯家公寓的租金则仅300元/月。
据唯品会工会相关负责人介绍,该公司还为全体员工提供免费三餐、宵夜、员工专属班车等服务,公司总部建有露天江景游泳池、攀岩墙、桌球馆、按摩室、爱心妈妈小屋等设施场地,全部面向员工免费开放。

除了唯家公寓,早前同样以市价1折向广州、上海的员工提供了总计近400套公寓。截至目前,针对在广州总部上班且在广州、佛山没有房产的员工,已解决了其中九成以上人员的住房问题。
这波操作让不少网友都酸了,纷纷表示还是别人家的公司啊……

在美股上市的唯品会,5月底刚刚公布了一季报。截至2023年3月31日的季度未经审计的财务业绩。
数据显示,截至2023年3月31日的季度未经审计的营收275亿元同比增长9.1%,净利润19亿元同比增长69.6%,非gaap净利润21亿元同比增长45.8%,GMV达到485亿元同比增长14.0%,活跃客户数量4380万。
一季报公布后,唯品会股价大幅反弹。此前,因为疫情,唯品会的股价一度从46美元/股跌至5.75美元/股,下跌87.5%。

来源:中国基金报