
文:任泽平团队
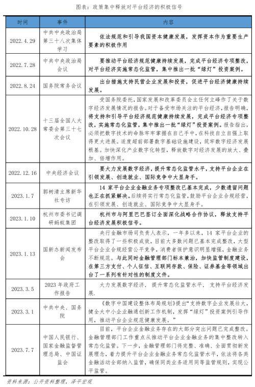
7月7日晚,人民银行、国家金融监督管理总局、证监会联合宣布,平台企业金融业务存在的大部分突出问题已完成整改,监管重点从集中整改转入常态化监管。
摘要
平台经济暖风频吹。2022年12月中央经济工作会议强调,要大力发展数字经济,提升常态化监管水平,支持平台企业在引领发展、创造就业、国际竞争中大显身手。2023年2月,中共中央、国务院印发《数字中国建设整体布局规划》,做强做优做大数字经济。7月7日,中国人民银行、国家金融监督管理总局、中国证监会联合发布《金融管理部门善始善终推进平台企业金融业务整改 着力提升平台企业常态化金融监管水平》,标志着对平台企业金融业务迈入常态化监管。
站在当下,需要重新形成社会共识,平台经济是实体经济的重要组成部分,扬长避短,共同推动高质量发展。平台企业在提升金融普惠性、推动科技金融创新、增强国际金融竞争力、更好地服务实体经济和民生需求等方面大有可为。
我国平台经济体量庞大、业态丰富,位居世界第二。全球百亿估值的平台经济中,美国占比71.5%,中国占比24.8%,全球前十大平台企业被中美包揽,其中美国8家,中国2家。2021年中国数字经济规模达到7.1万亿美元,位居世界第二。经过二十多年发展,中国的平台经济作为新经济的产物,吸纳2亿灵活就业人员、提高交易效率、降低企业成本、便利人民生活。但在发展过程中,部分平台经济天然具有网络效应和马太效应,倾向形成垄断、排挤竞争、侵害消费者权益。近两年来,受国内外环境变化影响,平台经济调整发展步伐,2022年我国互联网平台服务收入同比增长-1.1%,是有统计以来首次出现下滑,但研发费用却逆势增长,中国的互联网平台走到了新发展阶段的关键时期。
平台经济暴露的两面性不只是中国面临问题,如何扬长避短?更好发挥平台经济作用?正在成为全球共同面临的挑战。主要经济体均加大对平台经济监管,一方面重在反垄断、维护公平的竞争环境,另一方面注重个人信息保护,防止大数据和算法滥用。但各经济体出发点和国情各有不同,对平台经济监管规则出现分歧,实际落地效果不一。
美国:坚持“避风港原则”、注重效率,对平台经济规制的实际效果有限。作为全球最大的平台经济发源地,美国开创了互联网包容性规则——“避风港原则”强调第三方责任、豁免平台直接责任,被世界各国所采用,客观促进了美国互联网巨头向全球扩张,但亦给本国带来社会撕裂、煽动情绪等严峻挑战。2020年美国民主党发布《数字市场竞争调查报告》,剑指脸书、亚马逊、谷歌和苹果四大巨头问题,两党议员提出数十件草案,但目前尚未有立法成功落地。
欧洲:错失平台经济发展机遇,首创“守门人原则”,注重公平。欧洲互联网市场被美国企业占据较大市场份额,有更强的数据安全诉求,出台了《数字服务法案》(DMA)草案和《数字市场法案》(DSA)草案等一揽子平台责任的规则和法律。创新性引入“守门人”概念,要求平台企业主动承担禁止自我优待、保证用户数据安全等治理责任,相比于通行的“避风港原则”原则更为严格。
中国:抓住发展主导权,立足自身发展需要,引导平台经济健康发展。与欧洲相比,我国一直牢牢把握平台经济发展的主导权,并培育出世界级企业,具备先发优势和规模优势,不能照搬欧洲过于严苛的监管制度,自废武功;与美国相比,一方面我国法制环境和反垄断手段尚不完善,另一方面我国平台企业与美国仍存差距。在这种情况下,我们更需要权衡发展与规范,补短板,做好自己的事。2021年以来,我国持续推进平台经济规范发展,在反垄断、用户信息保护、特定行业完善牌照准入三大方面取得突出进展。如今初步形成平台企业金融业务发展与监管制度框架,在监管部门的督促指导下,平台企业金融业务存在的大部分突出问题已完成整改,常态化监管条件逐渐成熟。
新时代赋予新使命,平台经济如何再出发?
首先,需要形成客观看待平台经济价值的社会共识。我们认为,平台经济是数字经济与实体经济深度融合的产物。一方面,平台企业利用技术、算法、数据为实体经济千千万万的生产者和消费者嫁接供给与需求的桥梁,创造实体就业机会;另一方面,实体经济是平台企业赖以生存的基础,没有实体经济的基础数据和需求驱动,平台经济价值也将荡然无存。平台经济与实体经济相互对立和内卷不能创造价值,数实融合、双向奔赴才能做大蛋糕,发挥“1+1>2”的效果。
看清五大趋势:随着平台经济发展逐步进入深水区,社会舆论和政策导向对于依靠“烧钱”“流量为王”“内卷”的平台商业模式提出质疑,展望未来,一是外部环境上,平台经济流量红利、全球化红利消退;二是内部环境上,暖风频吹,步入常态化监管,监管预期逐渐明朗;三是数实融合、赋能实体经济发展;四是随着新基建、数字经济上升为国家战略高度,平台经济提高科技硬实力;五是告别“内卷”,践行走出去战略。
五大建议:一是完善监管体系,明晰监管主体,提供稳定预期和土壤;二是拓展“红绿灯”/“负面清单”案例体系;三是健全数据确权、隐私保护的相关法律法规,精确细分行业的标准和监管规则;四是支持平台经济在技术领域攻坚克难、助力实体行业转型;五是助推平台经济积极参与国际合作竞争和行业规则制定。
目录
1平台经济的现状、贡献和问题
1.1追本溯源:平台经济概念与特点
1.2 平台经济发展现状
1.3 平台经济历史贡献与问题
2如何扬长避短?平台经济监管的经验与挑战
2.1 美国:呼吁加强反垄断、隐私保护和内容审查,但实质效果有限
2.1.1 背景立场:平台经济的最早支持者和最大受益者
2.1.2 规制方向:呼吁加强反垄断、隐私保护和内容审查
2.1.3 实际效果:雷声大雨点小,效果有限
2.2 欧洲:首创“守门人”准则,强化平台责任,积极推动一揽子法律落地
2.2.1 背景立场:错失平台经济发展红利
2.2.2 规制方向:首创“守门人”原则,强化反垄断与信息安全
2.2.3 实际效果:巨额处罚与严格立法双管齐下
2.3 中国:步入常态化监管,为平台经济提供稳定预期和土壤
2.3.1 共性:积极推动反垄断和数据安全
2.3.2 差异:强化金融等特定行业跨领域监管
3 平台经济再出发:趋势与建议
3.1 五大趋势:商业模式重塑
3.2 五大建议
正文
1 平台经济的现状、贡献和问题
1.1 追本溯源:平台经济概念与特点
如何界定平台经济?《关于平台经济领域的反垄断指南》将“平台”定义为通过网络信息技术,使相互依赖的双边或者多边主体在特定载体提供的规则下交互,以此共同创造价值的商业组织形态。根据信通院《中国数字经济发展白皮书(2020)》,平台经济是以平台企业为核心,通过汇聚整合多类市场主体和资源,围绕数字化平台组织起来的新模式新业态。
平台经济具有四大特点,与传统商业模式形成鲜明区别。一是投入要素上,传统经济往往以原材料、劳动力为投入,在一个短周期内投入与产出基本同步;平台经济以数据和算力为投入要素,投入产出跨周期错配,前期投入较大,产出滞后。二是生产方式上,传统经济容易受制于技术、产能、资金等约束,即使少数头部企业可以形成规模效应,但仍存在生产力边界;平台经济以互联网、大数据、云计算等技术为手段,网络效应和马太效应显著,赢者通吃。三是直接目的上,传统企业作为产品或服务的供给方,直接与下游客户交易;平台经济不生产商品,也不直接参与交易,而是以促成信息联结、便利交易、效率提升为目的,为买卖双方搭建平台。四是商业模式上,传统企业一般以赚取产品或服务的价差为盈利模式,平台经济以收取中间费用为商业模式。
1.2 平台经济发展现状
我国平台经济起步于世纪之交,实现跨越式发展,现已成为数字经济的重要组成部分。我国平台经济早期以模仿国外商业模式为主,以1999年成立的阿里巴巴为标志,最初淘宝网对标eBay。受益于中国经济高速增长、庞大的人口红利和技术创新驱动,我国平台经济实现了从追赶到创新的跨越式发展。截至2020年,我国市场价值超10亿的平台经济企业达197家,较2015年新增133家。

从全球视角看,全球大型企业平台化转型成为趋势。据《2022年全球市值100强上市公司排行榜》统计,前十大市值公司有7家为平台型企业。传统企业也通过平台化转型,开拓业务增长点,例如苹果原本是电子产品生产商,通过内嵌软件商店、广告、支付等服务,转变为手机服务平台,其服务业务毛利率高达70%,远高于产品销售27%的毛利率。
中国和美国平台经济发展位于第一梯队。2020年100亿以上数字平台数量达76家,平台价值合计12.5万亿美元,美国占据71.5%,中国占比24.8%,中美成为平台经济最大参与者。全球前十大平台企业被中美包揽,其中美国8家,中国2家,分别是腾讯和阿里巴巴,分列第七和第八位。

中小型数字新平台数量不断增加,发展势头强劲。2020年市场价值在10亿美元以上100亿美元以下的平台数量比2015年增加了108家,数量增长了近2倍,市场价值增长了230.5%,在此期间,共有25家平台迈入市值100亿美元以上的行列。
互联网收入同比下降,但研发支出逆势增加。截至2022年,互联网平台服务收入1.46万亿元,同比增长-1.1%,是有统计以来首次出现下滑。其中研发费用却逆势增长,2022 年我国规模以上互联网企业共投入研发经费 771.8 亿元,同比增长 7.7%。中国的互联网平台走到了新发展阶段的关键时期,技术创新成为平台企业的核心竞争力,平台经济从流量为王向技术为王转型。

1.3 平台经济历史贡献与问题
平台经济作为新经济的产物,在创造就业机会、提升交易效率、降本增效、便利生活方面发挥重要作用。
一是平台经济带动就业,吸纳2亿灵活就业人员。一方面,平台经济自身体量庞大,吸纳大量技术、运营、管理人才。截至2021年,我国软件和信息技术服务业从业人员达809万人,同比增长7.4%。另一方面,平台经济嫁接大量资源,为广大灵活就业人员提供就业机会。据统计局披露,截至2021 年底,我国灵活就业人员已经突破了2 亿人次,占总就业人口比重约26%,部分平台外卖骑手达到400多万人;在平台上从事主播及相关从业人员160多万人,较上年增加近3倍。
二是平台经济减少信息不对称和交易摩擦,提升效率。从金融服务看,金融科技平台企业直接为中小企业提供资金、流量支持。基于大数据为中小企业提供信用评级服务,进一步解决了中小企业在过去信用体系建设中缺位导致的融资难、融资贵等难题。据OECD统计,我国拥有全球最大的线上融资市场,占全球线上融资交易量的62.5%,发展平台经济为中小企业融资提供了有效渠道。

三是平台经济赋能产业链建设,帮助实体企业降本增效。物流平台企业致力于与商家和社会化物流企业协同发展,现已达到采购、仓储、分拣、运输、配送全程数字化。据中物联平台分会调查统计,76%的传统物流企业有意愿转型或拓展物流平台业务,特别是网络货运业务。其中菜鸟物流作为2022物流类独角兽企业榜首,用户已突破3亿人。
四是平台经济让技术成果惠及广大人民,满足人民群众对美好生活的需要。在疫情期间,平台经济发挥技术成果优势,赋能行程监控、移动支付、居家办公、线上教学等场景,帮助企业尽快复工复产。据《中国共享经济发展报告(2022)》统计显示,2021 年我国共享经济市场交易规模约为 36881 亿元,同比增长约 9.2%,其中,网约车用户、共享住宿用户和在线外卖用户在网民中的普及率分别达到39%、8%和46%。
但在发展过程中,平台经济天然具有网络效应和马太效应,倾向形成垄断、排挤竞争,由此造成侵害消费者权益、诱导过度消费、“大数据杀熟”、“大而不倒”等负外部性影响,需要有效的规制监管。一是侵害消费者权益。部分平台利用算法构建信息茧房,实施大数据杀熟,会员之上再收费、诱导消费、捆绑销售、隐私数据被贩卖等侵害消费者权益的问题屡见不鲜。二是排挤竞争。部分数字平台运用算法和流量对商家和劳动者进行控制,在购物、外卖、出行、社区生鲜等多个民生领域跑马圈地,导致歧视性分发订单、恶性竞争、实体企业逐步退出竞争等。三是“大而不能倒”酝酿系统风险。互联网消费贷、现金贷等产品规模巨大,通过助贷和联合贷等方式获得银行大比例出资,信用审核、风险控制等职能由平台管控,一旦出现极端情形,平台风控失效,风险将向银行转移。
2 如何扬长避短?平台经济监管的经验与挑战
如何扬长避短?如何对平台经济更好开展监管?这不仅是中国面临问题,而且正在成为全球监管者共同面临的难点。平台型企业天然具有规模效应和网络效应,传统的基于市场份额和价格操纵定性的反垄断规则难以适用平台企业,而新型的基于“算法”和“数据”驱动的平台行为是否跨越了违法边界难以界定。
主要经济体都意识到平台经济两面性,从B端与C端两个维度对平台经济予以规制。B端重在反垄断、维护公平的竞争环境,C端注重个人信息保护,防止大数据和算法滥用,并加强对未成年、少数族裔内容推送的审查。
从实际行动来看,美国坚持“避风港原则”、注重效率;欧洲首创“守门人原则”注重公平。美国作为全球最大的平台经济发源地,亦面临较大阻力,规制效果有限;欧洲有更强的数据安全诉求,出台了一揽子平台责任的规则和法律;我国立足自身发展需要,有效遏制资本无序扩张,引导平台经济健康发展。
2.1 美国:呼吁加强反垄断、隐私保护和内容审查,但实质效果有限
2.1.1 背景立场:平台经济的最早支持者和最大受益者
美国作为互联网的发源地,早期奉行的自由放任策略和克林顿推动的信息高速公路计划促使美国乘上平台经济发展快车道。例如,美国90年代末确立的“避风港原则”规定,平台在不知情的情况下不需要对用户自行上传的侵犯版权的内容负责,除非用户通知平台,平台删除就可免责,这一立法理念成为全球主要经济体对平台经济监管的标杆。亚马逊、谷歌、推特等平台势力迅速扩张到全球,成为传播美国政治、文化、价值观的重要力量。
但美国平台经济巨头的壮大和渗透亦给本国带来严峻挑战,引起监管关注。近年来,美国平台企业利用用户数据煽动民众情绪、放大极端观点和内容、排挤竞争对手、滥用政治影响力等行为,引发美国高层重视。2020年10月,美国众议院司法委员会发布了一份《数字市场竞争调查报告》,对脸书、亚马逊、谷歌和苹果四大科技巨头进行调查分析,并尖锐提出限制甚至分拆建议,遭到科技巨头抵制和游说。
2.1.2 规制方向:呼吁加强反垄断、隐私保护和内容审查
近年来,美国以民主党为代表的议员在参众两院提出了十余项针对数字经济的立法,拟在数据隐私、反垄断和内容审核方面承担更多责任。
一是反垄断方面,根据平台经济特点量身定做“具备支配的地位”的认定标准,降低垄断行为的判断难度。《2021竞争与反托拉斯执法改革法案》、《美国选择与创新在线法案》等法案,一方面明确“具备支配的地位互联网平台”标准,包括“年市值或在美年净销售额在5500亿美元以上或在美月平均活跃用户在5000万以上的平台公司”以及“全球月活跃用户数量达10亿以上或年度净销售额达5500亿美元的平台公司”;另一方面,规定举证责任倒置,由平台证明“其行为不会损害竞争”,降低了反垄断执法机构的执法难度。
二是隐私保护方面,近两年来,不少议员提出《数据保护法》《美国数据隐私和保护法案》等,白宫举行技术平台听证会,针对隐私收集、使用、转移、保存以及定向广告提出原则性要求,特别强调对地理、健康等敏感数据的保护。
三是内容审核方面,2020年,特朗普曾发布行政令,限制社交媒体的内容审查权力;2023年初,美国总统拜登在《华尔街日报》发表专栏文章,拟促使大型科技公司对其传播的内容和使用的算法负责,呼吁修改“避风港原则”。美国国会提出《美国数据隐私和保护法案》《2022 年算法责任法案》等,均是针对平台经济内容监督审查行为的规则。

2.1.3 实际效果:雷声大雨点小,效果有限
尽管美国意识到平台经济利弊两面,但立法层面推动并不积极,以上种种草案尚未正式出台,实质处罚鲜有落地。一方面,针对反垄断、内容审查等关键问题,两党意见分歧较大,科技巨头的政治影响力对相关议题有所施压。另一方面,美国仍是全球互联网平台的既得利益者,承载着经济、政治、文化等传播功能,这也导致美国迟迟没有重大实质突破。

2.2 欧洲:首创“守门人”准则,强化平台责任,积极推动一揽子法律落地
2.2.1 背景立场:错失平台经济发展红利
在互联网被美国企业主导的格局下,欧洲错失平台经济发展红利,更加侧重保护自身利益。一方面,欧洲市场相对分割,众多国家存在语言文化、货币、税率、流通壁垒等差异,一定程度上制约了本土平台企业发展空间;另一方面,欧洲注重高税收、高福利的社会环境,使社会缺乏冒险精神,缺少培育创新的氛围和机制。因此,欧洲科技类企业发展不及美国,一些本土平台企业主要集中在零售、旅游和餐饮等领域,而在搜索、新闻、广告、社交、电商等市场份额则被美国平台巨头所占据。基于这一背景,欧洲对限制外来平台巨头的态度更加坚决,实施监管的阻力更小。
2.2.2 规制方向:首创“守门人”原则,强化反垄断与信息安全
欧洲倾向于制定严格规则、强化监管手段,捍卫数字主权和信息安全,培育本土企业竞争力。2020年12月欧盟委员会推出两大重磅提案——《数字市场法》和《数字服务法》,分别指向维护竞争秩序和保护个人信息安全。
反垄断方面,《数字市场法案》引入“守门人”概念,对“避风港”原则提出挑战,为数字经济量身定制反垄断方案。一是首创了数字守门人制度。以清单方式明确列出“核心平台服务”类别,例如年营收超过75亿欧元、估值超750亿欧元、拥有4500万月活跃用户将被认定为“守门人”,这一标准远低于美国认定主导平台的标准,欧盟对平台经济监管范围更广。二是加重守门人责任。一旦被认定为守门人,需遵守17项规定,例如定期报告义务、禁止自我优待、保证用户数据安全、打击网络仇视性言论等,如果违反规定,将面临反垄断调查和全球营业额10%的高额罚款。三是强化了经营者集中通知要求,要求数字守门人进行的并购行为均需通知欧盟委员会。“守门人”相当于要求平台企业主动承担一定治理责任,与通行的“避风港原则”强调第三方责任、豁免平台直接责任提出颠覆式挑战。
信息安全保护方面,《数字服务法》对超大型在线平台提出高达27项义务,包括隐私保护、消费者保护、虚假信息打击等。欧洲素来重视个人数据安全,先后出台《通用数据保护条例》《欧盟非个人数据自由流通条例》等多项文件,为数据安全保驾护航。在此基础上,《数字服务法》进行针对性的补充,建立不同类型服务的分层责任框架,对规范超大型在线平台、搜索引擎投送广告、内容推送及保护未成年人提出更高要求,如及时删除非法和有害的在线内容,包括仇恨言论、虚假信息和假货交易信息等;用户可修改平台使用的某些规则、不接受个性化推荐等。对违法企业施以高达全球营业额6%罚款,严重违规情况下禁止其在欧盟市场运营。

2.2.3 实际效果:巨额处罚与严格立法双管齐下
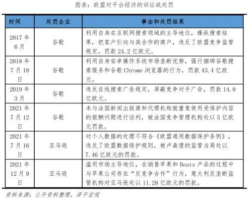
处罚方面,欧盟已经对谷歌因违反反垄断法而处以总计82亿欧元的罚款,并对亚马逊、苹果和Meta展开了多次积极调查。
立法方面,两大重磅法律快速落地。自欧盟2020年12月推出两大提案后,仅仅两年时间完成所有立法程序,2022年3-4月就形成政治性协议,并已于2022年11月生效。相比之下,2018年通过的《通用数据保护条例》经历了四五年的讨论。由此可见,欧盟内部对数字平台的规制方向具有高度共识。

2.3 中国:步入常态化监管,为平台经济提供稳定预期和土壤
对于平台巨头监管理念,美国注重效率、欧洲注重公平,我国的平台经济需要考虑本土国情,不能盲目照搬。与欧洲相比,我国一直牢牢把握平台经济发展的主导权,并培育出世界级企业,具备先发优势和规模优势,不能照搬欧洲过于严苛的监管制度,自废武功;与美国相比,一方面我国法制环境和反垄断手段尚不完善,另一方面我国平台企业与美国仍存差距,美国平台企业在全球范围渗透更广、在各自细分领域形成绝对优势;而我国平台企业主要在国内展开竞争,且跨领域竞争较为普遍,例如在电商领域,多家平台企业入场并形成差异化竞争,各大平台也都有涉足金融领域。
在这种情况下,我们更需要权衡发展与规范,补短板,做好自己的事。2021年以来,我国持续推进平台经济规范发展,在反垄断、反不正当竞争、用户信息保护等方面取得突出进展,有效防止资本无序扩张。2022年,随着《反垄断法》修订,常态化监管条件逐渐成熟,7月28日政治局会议明确提出,要推动平台经济规范健康持续发展,完成平台经济专项整改,对平台经济实施常态化监管。
2.3.1 共性:积极推动反垄断和数据安全
在反垄断方面,完善平台垄断认定,坚决反对不正当竞争行为。2021年《国务院反垄断委员会关于平台经济领域的反垄断指南》首次对平台经济领域中的反垄断问题作出针对规范,对于强制商户“二选一”、商誉诋毁、裹挟交易、诱导过度消费、会员之上再收费、“大数据杀熟”、捆绑销售等违法行为进行处罚。同年,市场监督管理总局发布《互联网平台分类分级指南(征求意见稿)》和《互联网平台落实主体责任指南(征求意见稿)》提出了平台分级分类治理的基本原则,将互联网平台区分为超级平台、大型平台和中小平台三个级别,超大型平台经营者需在公平平等竞争、数据管理、平台内部合规机制建立等方面承担更多责任。2022年全国人大常委会通过了《反垄断法》的修订,明确平台经济反垄断规则,专门增加了经营者不得利用数据和算法、技术、资本优势以及平台规则等从事禁止的垄断行为。
在数据安全方面,健全数字规则,完善数据确权、隐私保护的相关法律法规。目前我国初步完成数据安全治理的法律体系搭建,包括《国家安全法》、《网络安全法》、《数据安全法》《个人信息保护法》和《关键信息基础设施安全保护条例》。通过立法明确数据资源具有公共属性,严格限制平台收集个人信息的手段方式和内容。对于过度采集、使用企业和个人数据,甚至盗卖数据等严重侵犯企业利益和个人隐私的行为予以处罚。


2.3.2 差异:强化金融等特定行业跨领域监管
海外平台巨头亦涉足金融领域,但支付居多,信贷、理财等更深度金融服务涉足较少,我国平台企业在金融领域涉足较多。谷歌、苹果、亚马逊、脸书、微软等巨头积极布局支付领域。例如,苹果在信用卡交易上对发卡机构收取 0.15% 的费用,在借记卡交易上收取 0.05% 的费用;在一起反垄断诉讼中,Apple Pay 的手续费“据称在 2019 年为苹果带来了 10 亿美元的收入,到 2023 年时预计将达到这一数字的四倍”。但美国平台企业在信贷、理财等更深度金融服务涉足较少。以电商平台亚马逊为例,2011年推出“卖家贷款计划”,针对中小企业卖家提供1000美元至75万美元贷款额度,但截至2021年未偿贷款总额仅10亿美元,预计2023年达到20亿美元,体量较小;在消费信贷领域,亚马逊曾尝试与富国银行开发学生贷款,但由于担忧坏账率而放弃。
为什么中美互联网巨头对深度金融服务渗透有差异?究其原因:一是美国金融服务普及程度较高,信用体系完善,两大信用卡巨头Visa和MasterCard合计占据银行卡约八成的市场份额,给平台企业涉足金融的空间不多;而中国长期以来普惠金融和征信体系覆盖不完善,互联网企业更容易触达尾部客户。二是美国金融监管以功能监管为主,平台企业跨界提供金融服务需受到严格监管,加大合规成本,也使很多想涉足金融的科技巨头望而却步,最典型的案例莫过于Meta公司试图发行数字货币Libra作罢;而中国此前监管格局为分业监管、机构监管,对平台企业从事金融业务存在监管盲区。


2021年以来,我国补足金融监管短板,加强牌照监管,完善公司治理。自2021年4月金融管理部门对14家平台企业进行约谈,到2023年7月多个监管部门联合宣布“平台企业金融业务存在的大部分突出问题已完成整改”,历时两年多的平台企业金融业务专项整改已接近尾声。总体思路上,将良性金融创新与“伪创新”区分开来,坚持以守住不发生系统性风险为底线,“金融的归金融,科技的归科技”,对于监管套利、无序扩张予以整治。
牌照准入方面,坚持金融活动全部纳入金融监管,金融业务必须持牌经营。2020年央行正式实施《金融控股公司监督管理试行办法》,金控必须持牌经营。跨市场跨行业监管提前介入,将大型互联网平台纳入宏观审慎监管框架,不留监管死角。
业务监管层面,逐步清理支付、信贷、征信、基金、保险等违规乱象,保护消费者合法权益。
支付领域,监管要求断开支付工具和其他金融产品的不当连接,纠正在支付链路中嵌套信贷业务等违规行为,规范第三方支付在账户管理、清算管理、反洗钱、消费者权益保护及个人信息保护等业务环节存在的问题。
信贷领域,防止过度诱导性消费和放贷,原银保监会《关于加强小额贷款公司监督管理的通知》规定小贷公司融资杠杆上限统一为5倍,《消费金融公司试点管理办法》规定消费金融公司杠杆上限10倍。
征信领域,打破信息垄断,严格通过持牌征信机构依法合规开展个人征信业务,避免过度收集信息,保护个人隐私。
基金领域,加强流动性管理,主动压降重要基金产品规模。
保险领域,《互联网保险业务监管办法》要求持牌经营,禁止非保险机构开展互联网保险业务,关停经营主体没有纳入保险监管范畴的网络“互助计划”。
公司治理机制方面,加强对股东资质、股权结构、资本、风险隔离、关联交易等关键环节的规范管理,投资入股银行保险机构需符合“两参一控”,保障机构经营独立性。

3 平台经济再出发:趋势与建议
平台经济再出发,需要社会对平台经济的作用与价值重新形成共识,对平台经济的监管形成明确预期。
我们认为,平台经济是数字经济与实体经济深度融合的产物。一方面,平台企业利用技术、算法、数据为实体经济千千万万的生产者和消费者嫁接供给与需求的桥梁,创造实体就业机会;另一方面,实体经济是平台企业赖以生存的基础,没有实体经济的基础数据和需求驱动,平台经济价值也将荡然无存。平台经济与实体经济相互对立和内卷不能创造价值,数实融合、双向奔赴才能做大蛋糕,发挥“1+1>2”的效果。
3.1 五大趋势:商业模式重塑
展望未来,我国的平台经济需积极融入全球竞争格局,平台经济是数字经济与实体经济深度融合。上半场中,平台经济在模式创新、资源融通等方面积极发挥效能,积累了海量数据和先进算法,获得了市场竞争优势;下半场平台经济的长效发展关键在于技术突破、服务实体经济、助力传统产业升级,更多创造社会价值。
趋势一:外部环境上,平台经济流量红利、全球化红利消退。过去十几年,中国平台经济得益于人口红利和全球化红利,位列全球第二。站在当前时点,两大红利正在消退。一方面,线上流量已趋于天花板。截至2022年6月,我国网民总体规模约为10.51亿,且增长主体逐渐向未成年和老年人群体转化,互联网公司获得新用户的难度增加,需从追求用户增长到深耕存量用户价值。另一方面,从全球化到逆全球化。过去中国互联网平台广泛对接全球资本市场,形成良性循环。近年来,地缘动荡、大国博弈等因素影响,海外市场监管不确定性增强,中概股经历退市风波,部分头部企业投资的项目遭受重重审查,倒逼互联网平台企业重新思考方向。

趋势二:内部环境上,暖风频吹,步入常态化监管,监管预期逐渐明朗。在近两年的专项整治中,平台经济的法律监管范围逐渐明确,执法效能明显提高,2022年7月28日政治局会议明确提出,要推动平台经济规范健康持续发展,完成平台经济专项整改,对平台经济实施常态化监管,集中推出一批“绿灯”投资案例。1月7日,郭树清主席受访表示,14家平台企业金融业务专项整改已基本完成,少数遗留问题也正在抓紧解决;2022年中央经济工作会议强调“提升常态化监管水平,支持平台企业在引领发展、创造就业、国际竞争中大显身手”,2023年7月7日,央行联合证监会、国家金融监督管理局联合宣布,“金融管理部门工作重点从推动平台企业金融业务的集中整改转入常态化监管”,标志着对平台经济的专项整改接近尾声。专项整改阶段取得的成果,在常态化监管阶段巩固保留,各方预期将逐渐明朗。

趋势三:响应新基建、数字经济等国家战略,平台经济在数实融合、赋能实体企业方面大有可为。在供给端,中国拥有庞大的用户群体、全球规模最大的5G独立组网网络、最大的移动物联网络在内的基础设施、海量数据规模和丰富应用场景优势,为数字经济发展提供基础;在需求端,实体企业数字化程度不充分,平台经济潜在市场仍然巨大。互联网巨头具有流量数据和算法优势,传统实体企业具有丰富的应用场景和数字化需求,未来传统实体企业、互联网平台以及细分赛道产业服务商将在各自擅长领域中不断提高数实融合能力,提高劳动效率。
趋势四:平台经济提高硬科技,从应用层创新扎根到底层技术创新。根据《中国金融科技生态白皮书2019》,从各项技术的运用领域来看,大数据是基础资源、云计算是基础设施、人工智能依托于云计算和大数据,区块链为金融业务基础架构和交易机制变革提供条件,但是离不开数据资源和计算分析能力的支持。当前各项技术发展程度各有不同,云计算和大数据技术成熟度较高。但在应用技术方面,系统云集中面临的传统信息系统改造升级压力较大,大数据平台构建在系统稳定性和实际使用效益上面临挑战,人工智能和区块链处于技术演进发展阶段,平台经济面临硬科技发展的机遇与挑战。从未来发展趋势来看,随着5G、芯片等基础技术发展,四项技术在实际应用中边界将会进一步削弱、趋向深度融合,创新将会集中产生于技术交叉和融合领域。
趋势五:告别“内卷”走出去,加速向全球市场拓展。长期来看,数字经济成为国际竞争的制高点,我国的平台企业肩负数字经济重任;站在当下,全球经济面临衰退,我国扩大改革开放的步伐更加坚定。近年来,RCEP、“一带一路”倡议深入发展,为平台企业提升全球化发展水平提供广阔舞台。一方面,平台企业可以助力实体企业“走出去”,比如通过跨境电商、短视频打响中国品牌,同时平台企业可以直接“走出去”,将中国国内的成功模式复制到海外,提升中国平台企业的国际影响力。
3.2 五大建议
科技向善、创新为民。为引导行业健康长效发展,提高我国经济科技、金融等领域实力,更好培育新经济,需要多管齐下,我们建议:
一是加强政策稳定性、可预期性,构建常态化的监管治理机制,鼓励创新与规范发展并重。落实监管长效治理的职能,对于“伪创新”、监管套利、无序扩张等行为,依法坚决予以整治取缔。通过立法构建常态化监管机制,明晰监管权主体,避免监管交错重复,降低合规成本。积极落地“鼓励创新”导向的监管目标,将激发行业的创新发展活力作为评估常态化监管成效的重要指标,更加可持续地保护和鼓励创新驱动型企业的积极性和能动性。
二是完善法律法规,树立监管底线,拓展“红绿灯”、“负面清单”案例体系。行使监管职能中给予平台企业明晰的法律监管标准,做到有法可依、有规可循。通过进一步扩展完善“红绿灯”、“负面清单”案例体系,构建起完善的企业行为参考标准。树立监管底线,法无授权即禁止,法无禁止即可为,保证平台经济发展行稳致远。
三是健全数据确权、隐私保护的相关法律法规,精确细分行业的标准和监管规则。立法明确数据资源属性,规范平台收集个人信息的手段方式,完善数据安全监控系统,设立风险预警机制,敦促平台对数据使用过程进行全流程管控,对用于共享或交易的数据进行严格的脱敏处理。平台经济业务技术迭代速度较快、应用方向广,亟待明确产业规范、技术标准,进一步细化大数据、互联网金融、文娱等细分领域的监管规范标准。
四是支持平台经济在技术领域攻坚克难、助力实体行业转型。大力发展数字经济,针对重点科技领域,需紧扣平台企业的技术拓展需求,提供更有针对性的人才、专利、资质等方面的对接服务平台,合力推进关键技术攻关,支持平台经济企业向硬科技转型。在经济转型的大趋势中,利用政策优惠引导平台经济积极和实体合作,主动牵头一批行业或区域制造业龙头数字化合作、形成标杆案例,对中小企业分行业明确数字化的优先顺序,门槛从易到难、范围由点及面地助力传统行业数字化转型。
五是助推平台经济积极参与国际合作竞争和行业规则制定。中国从人口红利转向人才红利,数字经济是世界各国合作竞争的重点领域,平台企业深化全球化布局已步入发展日程。监管部门应当做好支持和服务工作,提供数字创新的基础设施和政策空间;创建国际平台企业、行业协会等组织的交流机会,增加中国声音;接轨国际法规和技术标准,主动参与国际协调,为企业出海竞争和争取技术规则制定的话语权创造条件,在“国际竞争中大显身手”。
来源:券商研报精选