退出新三板两年后,广西百菲子公司百菲乳业近期在广西证监局申请上市辅导备案,向沪市主板发起冲刺。
广西百菲转战主板早有预兆。在挂牌新三板的两年多里,广西百菲的营收重心完成了从学生奶向百菲酪系列高端水牛奶的转变,并依靠线上流量红利实现业绩快速增长。不过,广西百菲也多次触及食品安全问题。
2020年4月,广西百菲变更经营范围,并将原主营业务转移至控股子公司百菲乳业,当时就有观点判断其此举意在上市。据业内人士分析,随着线上红利结束、水牛奶竞争者涌入以及消费市场有待恢复,百菲乳业想要保持业绩增长存在难度,水牛奶作为小众品类未来增长空间有限。一旦巨头下场,水牛奶赛道竞争将更加激烈。
冲刺上交所主板
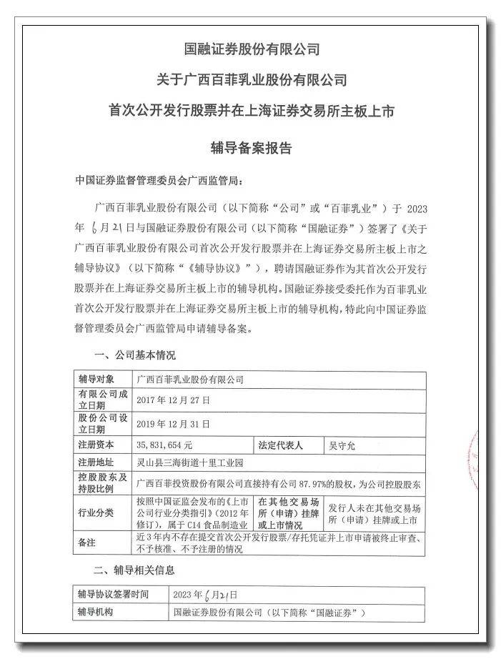
证监会官网信息显示,广西百菲乳业股份有限公司(简称“百菲乳业”)日前向广西证监局申请上市辅导备案,拟向上交所主板发起冲刺,辅导机构为国融证券股份有限公司。依照安排,百菲乳业将于2023年6月开始接受辅导机构摸底调查、汇总问题,至2024年1月左右进入巩固辅导成果、进行考核评估阶段。

证监会官网截图
这并非百菲乳业首次接触资本市场。资料显示,百菲乳业母公司前身广西百强水牛奶业股份有限公司建立于2003年5月,2018年6月挂牌新三板,2020年4月更名为“广西百菲投资股份有限公司”(简称“广西百菲”),经营范围也从乳制品销售等变更为实业投资与企业管理,并将原主营业务转移至控股子公司广西百菲乳业股份有限公司。2021年3月29日,广西百菲正式退出新三板。
针对广西百菲更名、变更业务范围、摘牌等系列举动,乳业专家宋亮当时接受新京报记者采访时判断,广西百菲或有意谋求A股上市,如今这一猜测随着百菲乳业进行上市辅导备案而得以印证。
辅导备案报告显示,百菲乳业成立于2017年,注册资本约3583.17万元,广西百菲直接持股87.97%,为控股股东。另据天眼查信息,广西百菲目前持有百菲乳业99.43%的股份,董事长兼总经理吴守允为公司实控人,合计持股比例约84.8%。截至发稿,广西百菲由吴守允、吴守造二人持股,百菲乳业其他两名股东也均为自然人,这意味着可能尚未有机构投资者进入该公司。
不过据消息人士了解,一位有头部乳企从业经历的业内人士有意投资百菲乳业,结合后者进入上市辅导备案阶段,投资人引进速度或将加快。
百菲乳业尚未披露招股说明书,但其市场表现可以从摘牌前的广西百菲财报中窥见一二。
公开转让说明书显示,2015年到2017年前10月,广西百菲营收分别为3093.2万元、3386.28万元、2397.79万元,净利润分别为304.78万元、91.67万元、115.06万元。其中,“学生饮用奶”占主营业务收入40%以上,而政府补贴占当期利润总额的比例一度达到77.73%。彼时,广西百菲产品在广西的销售额占比达90%以上,尤其是南宁、钦州及周边地区,对区域经营的依赖性较大。
2018年,广西百菲加大了旗下百菲酪水牛奶系列产品的促销力度,宣称在上海、北京、广州等一线城市打开市场,同期营收为7973.64万元,同比增长163.91%;净利润为415.25万元,同比增长228.78%;百菲酪水牛奶系列销售收入占到广西百菲收入的63.5%。
而2019年财报显示,百菲酪系列高端水牛奶产品主要的消费群体在北上广以及华东市场,产品出厂价定位高,产销量是上年同期的3倍多,收入占比提升至88.64%,由此带动广西百菲乳制品收入同比增长278.84%,且因品牌效应带动乳饮料销量增长21.47%。同期,广西百菲营收为2.83亿元,同比增长254.92%;净利润为6887.96万元,同比增长1536.41%。2020年上半年,“百菲酪”销售收入已占到广西百菲收入的94.64%。
大卖之下食安问题频发
多方信息显示,百菲酪水牛奶之所以大卖,与其网红路线有关。

企业官网截图
2020年4月,百菲乳业与天猫、聚划算签约,计划在三年内持续打造新消费场景、新供给模式。同年5月,广西百菲在官网发文称,百菲酪在聚划算整体销量走高,成交同比增幅4020%,环比日销增幅3000%,新客占比88.7%,成为天猫头部品牌。
另据百菲酪官方微信2021年6月披露的“618战报”,其位列当年电商全平台水牛奶类目销售额第一,超过行业增速3倍多。百菲乳业在该条微信中称,“数字化平台的裂变爆发,让百菲酪得以触达全国增加广阔的人群,华东板块的异军突起,强势撼动了华南大区的霸主地位。同时,90后、00后年轻一代购买力的入局,革新了百菲酪的用户圈层。”
不过伴随在直播带货、社群营销、电商渠道的持续投入,百菲酪的销售费用也水涨船高。2019年、2020年上半年,广西百菲销售费用分别同比增加345%、244.4%,主要系产销量大,相应的销售人工费用、运输费、电商平台服务费等增加所致。相比之下,广西百菲同期研发费用均为零。
2022年、2023年,百菲酪未对外公布“618战报”。而所谓“人红是非多”,2021年1月26日,广西百菲在官方微博发布声明,称有营销号捏造百菲酪水牛奶“疑似变质、店铺关门”等信息,“与事实严重不符,对公司和品牌造成不利影响”。为保证消费体验,百菲酪旗舰店在生产线调整期间曾短时间下架商品,2021年1月21日已恢复正常销售。
此外,广西百菲也多次被检出食品安全隐患。2020年6月,广西壮族自治区市场监管局发布的对9家食品生产企业检查情况显示,百菲乳业在整改情况、生产场所、设备设施、原辅料管理制度、物料储存和分发制度、过程管理制度、人员管理制度、检验管理制度、食品安全自查和事故处置等9个方面共16个检查项目中存在问题,要求百菲乳业认真整改。
2021年3月26日,百菲乳业因生产经营不符合食品安全标准的水牛纯奶,被广西灵山县市场监督管理局没收违法所得3024.63元,并被处以货值金额(40476元)7倍罚款283332元。
2021年7月,针对东莞市市场监管局通报的标称百菲乳业生产的1批次“百菲酪”水牛高钙奶钙含量不合格。百菲乳业解释称,其涉事批次水牛高钙奶出厂检验、留样、召回产品钙含量符合国标《预包装食品营养标签通则》要求,但未向抽检机构提出复检要求。
上市后维持业绩增长存疑
据上述消息人士了解,百菲乳业如今业绩规模或在8亿元左右,在水牛奶细分市场中份额靠前。百菲酪之所以在近几年爆发,一方面源于其网红属性,另一方面也与水牛奶等特种奶增速加快有关。2022年,我国纯牛奶市场规模同比增长6.5%。相比之下,水牛奶市场增速可达到20%以上,且利润空间较普通牛奶更大。
据《2023年京东牛奶趋势洞察白皮书》显示,消费者对牛奶产品提出了更多精细化、个性化的要求,主要产区集中在广西、云南等地区的水牛奶销售额同比增速达到65%,成为当下热度颇高的一类小众奶。
市场热度的持续上升吸引越来越多的玩家入局,百菲乳业面临皇氏集团、桂牛乳业、石埠乳业、乐纯、认养、亿小瓶、隔壁刘奶奶、南国乳业等水牛奶企业和品牌的竞争。
广西百菲曾在公开转让说明书中表示,从广西区域看,越来越多的水牛奶加工企业从事奶水牛的养殖,往产业链上游延伸,实现养殖、生产一体化经营,增加企业的竞争力。
如今,包括皇氏集团、石埠乳业、乐纯在内的水牛奶企业也在借力新零售渠道扩大水牛奶产品销售。皇氏集团2022年财报显示,“作为国内水牛奶龙头企业,公司水牛奶产品随着新零售及直播渠道的拓展,市场表现突出,逐渐走向全国。”
一位布局水牛奶产品的乳业人士向新京报记者坦言,水牛奶市场竞争加剧,业内预估相关液奶市场规模在50亿元左右,尽管增速跑赢行业大盘,但仍属于小众奶范畴,参与者多为中小乳企,尚未有全国性的乳业巨头参与竞争。“我认为未来一定会有头部品牌进入水牛奶赛道,就像骆驼奶粉那样,到时真正的竞争才开始。”
该乳业人士的预测正逐渐变成现实。2023年5月,皇氏集团宣布将持有的云南皇氏来思尔乳业有限公司(简称“来思尔乳业”)32.8996%的股权转让给君乐宝乳业。资料显示,来思尔乳业成立于2001年4月,2022年营收、净利润、净资产分别约为13.04亿元、3534.04万元、2.98亿元,旗下拥有“摩菲水牛”等品牌,2023年投建的一个千头规模奶水牛养殖场将投入运营。这意味着君乐宝在巩固西南地区奶源和市场布局的同时,也通过此次收购间接涉足水牛奶市场。
值得注意的是,水牛奶的价盘已较三年前有所下降。2021年2月,百菲酪天猫旗舰店,一箱(200ml、12盒)纯水牛奶的原价达89.8元,活动价为64.8元,如今券后价可低至45.91元。
据上述乳业人士分析,百菲酪水牛奶价格下调一方面与市场竞争有关,另一方面也是意图提高销量。近两年,水牛奶公斤成本在6元到12元之间,约是普通牛奶的2—3倍,这也推高了品类售价,因此调低售价也意味着牺牲一部分毛利,“原来一盒牛奶七八元,消费者不太能接受。”
乳业专家宋亮认为,百菲乳业能够进入上市辅导阶段,说明其业绩体量已经达到一定规模,如果附带上游水牛养殖业务,实现上市存在可能性,但上市后如何保持业绩持续增长有难度。“目前线上红利差不多已经结束,水牛奶市场出现了很多产品,再加上整个市场环境有待恢复,百菲乳业未来面对的挑战会很大。”此外,受制于奶水牛养殖规模和品类小众等特征,宋亮认为水牛奶未来市场空间有限。
新京报记者注意到,百菲乳业近两年推出了酸奶、乳饮料等新品,但仍以各类纯水牛奶为主,品类相对单一。针对百菲乳业近两年业绩、投资人引进情况、水牛奶市场竞争地位、线上线下渠道布局、如何打造竞争壁垒等问题,7月6日,新京报记者联系百菲乳业方面并按要求发送采访提纲,截至发稿尚未收到回复。
新京报首席记者 / 郭铁
编辑 / 祝凤岚 张明璇
校对/ 赵琳