事件:根据国家统计局今天(8月31日)披露的数据,8月制造业PMI为49.7%,较上月的49.3%增加了0.4pct,仍低于50%荣枯线。非制造业PMI为51.0%,比上月的51.5%下降0.5pct。
01
PMI数据中还有哪些分项值得关注?
外贸、地产、价格三大扩散指标应当重视
作为统计门类较为繁杂的经济数据之一,PMI的优势很明显,就是涵盖项目丰富,但类目丰富也会给跟踪观察带来无法聚焦的困扰。那么哪些分项更加重要呢?从PMI可能观察的经济分项中拆解,我们认为要对如下三大扩散指标给予高度重视。
一是外贸指标,外贸景气周期一直和国内经济景气周期高度相关。根据我们复盘,出口周期与经济周期往往是共振的:一方面,净出口值在GDP中占比较大,因此对经济波动影响较大;另一方面,根据复盘我们发现制造业投资往往会随着出口总额变动而波动,滞后的时间平均在两个季度左右,这也说明外贸对于固定资产投资也有着间接拉动,因此准确识别出口景气度很重要,有助于把握我国整体经济波动趋势。
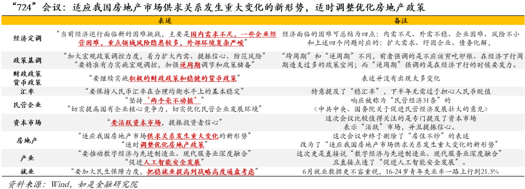
二是地产指标,“724”会议定调转向已经过去一个月了,如今表现如何?地产业已经不是当前经济的最主要驱动力,但“房地产开发投资”仍然是GDP增速的重要拖累项:今年1-7月国内房地产开发投资累计同比-8.5%(去年同期已经-6.4%)。比较乐观的是“724”会议中对于房地产的定调正式改为“适应我国房地产市场供求关系发生重大变化的新形势,适时调整优化房地产政策”,“房住不炒”退出历史舞台。如今各地松绑政策频出,效果如何理应关注。
三是价格指标,最近关于“类通缩”的讨论较多。除了反映需求端的PMI分项数据,另一项值得关注的,反映经济运行态势的指标是价格指标,价格指标也可以反映出除了有效需求是否强劲之外,实际产能是否过剩。

02
外贸端:外需的实际表现仍然比较萎靡
从“新出口订单指数”看,本月海外订单表现仍然比较萎靡。我国出口品类多以工业品为主,所以在PMI各项指标中,“制造业PMI新出口订单指数”可以在较大程度上反映我国工业企业外贸订单的实际多少。我们在此前的研究报告《出口真的形势很差吗?》中,曾探讨过制造业PMI新出口订单指数与海关总署口径之下的外贸数据的区别,同时发现相较于PMI新出口订单指数口径,海关所统计的进出关数据经常由于统计节点的不同,出现短期的失真,因此PMI口径更加适合观察外贸景气度。根据统计局披露的数据,8月制造业新出口订单指数为46.3%(前值为46.7%),近12个月均值为47.4%,这也意味着无论是从本月的边际变化,还是这一年间的变化上看,海外订单均出现较为明显的下行趋势,延续了之前的趋势。

那么外贸订单的持续减少,究竟是“脱钩断链”还是外需真的下行所导致的?我们认为是后者。这也是近期市场探讨较多的问题,因为前者是政治因素,短期不容易解决。而从上半年的出口数据看,中国大陆虽然出口总额同比-3.2%,不及墨西哥的+3.9%,但和相似经济体,比如越南、韩国、台湾地区相比,表现尚可。如果“脱钩断链”是主导因素,理应利好越南、韩国、中国台湾等经济体,但实际上它们表现同样不佳。这一现象说明对于中国大陆来说,实际外需下行的影响要明显大于“脱钩断链”的影响。

03
地产端:建筑业PMI“不可信”,
地产可能仍在磨底期
本月建筑业PMI表现较好,和房地产微观体感相背离。8月建筑业综合PMI录得53.8%,较上月的51.2%甚至增加了2.6pct。那么建筑业PMI的高景气度是否直接代表了地产开发投资端的回暖呢?这要理解建筑业PMI的统计范围。
根据公开资料显示,建筑业PMI的统计范围主要涵盖了基建和地产两大类。根据国家统计局服务业调查中心高级统计师赵庆河在公开场合的介绍,建筑业PMI的调查子行业主要包括土木工程建筑、房屋建筑、建筑安装和建筑装饰等。其中,土木工程建筑包括公路、铁路、隧道、桥梁、港口、水利、市政等工程;房屋建筑包括住宅、商业、办公等楼宇;建筑安装包括给排水、供暖、通风、空调、电气等设备安装;建筑装饰包括室内外装修、园林绿化等工程。
结合基建数据看,很难说地产行业已经企稳。由于PMI是环比数据,且建筑业PMI里隐含了基建和地产两大部类,这也导致建筑业数据需要结合基建的投资情况来看。从统计局披露的基建投资数据看,同比仍是正增长,且增速较快,这一趋势和建筑业PMI基本吻合。因此我们认为,建筑业PMI的景气更多是由基建投资所带动的,而非地产,建筑业PMI也不能作为地产的前瞻景气指标。
降准是对冲银行压力的重要方式,也确实该降准了。降准后银行会有更加富裕的资金空间,银行间拆借资金的需求也将会降低,进而带动银行间实际借贷成本的下行,有助于缓解银行息差压力。同时考虑到不尽人意的经济数据,我们认为降准也是对冲经济下行压力、缓解广义流动性不足的应有手段。三季度降准的可能性仍然在增加。

04
价格端:销售价格指数持平,
“类通缩”没有改善
非制造业PMI销售价格指数可以大致反映实际物价走势(CPI口径)。根据对以往数据的复盘,我们发现非制造业PMI中的“销售价格指数”相对50%的波动与CPI环比数据趋同。我们认为出现这一现象的原因有两二:一是销售价格指数反映的多是服务业终端价格,而CPI波动主要由食品和能源价格影响,食品和能源价格比较容易向下(也就是服务价格)传递,因此二者的波动性呈现高度相关;二是二者在统计时均没有做季调处理,所以波动都反映了季节性,因此波动趋同也很正常。
而本月非制造业价格指数为50.0%,指向“类通缩”并未出现明显改善。根据统计局之前公布的数据,7月居民消费价格指数CPI同比-0.3%,“类通缩”现象已经较为明显。而同时在上述框架之下,将8月非制造业价格指数和50%基准线对比发现本月物价指数环比仍然持平,也就是说相较于上月,“类通缩”并未出现明显改善,即有效需求不足、产能过剩这供求两端的问题,都尚未出现明显改观。

05
结论 :三季度经济增速可能将出现回踩
三大线索指向经济走平。其一,制造业新出口订单指数仍远在荣枯下之下,且这一过程已经持续数月,指向外需仍在下行;其二,建筑业PMI虽然景气度较高,但是我们判断主要是由基建投资带动,难以证明地产已经出现边际回暖;其三,价格指数指向“类通缩”问题仍然存在,因此我们所关心的“有效需求不足”和“产能过剩”这供求两端的问题似乎仍无解。
综上,三季度经济的同比数据可能将出现回踩。我们曾经为剔除过基数问题,测算过今年第一到第四季度理应达到的同比增速,其中第二季度虽然读数高达6.3%,但剔除低基数问题后远不及基准水平。从本月PMI数据看,在边际上当前国内经济回暖幅度堪忧,与7月基本持平,而去年第三季度的基数(+3.9%)相较于第二季度较高,因此不排除三季度经济的同比数据可能将出现回踩,切勿对Q3的经济读数过于乐观。

- END -
上一篇:大促到手价背后的故事