电缆宝注意到,此前有机构发布了《2023中国电线电缆行业上市公司全方位对比》报告,文中提及电线电缆行业上市公司电线电缆业务最新布局情况,特此分享给大家。

电线电缆行业上市公司最新业务规划

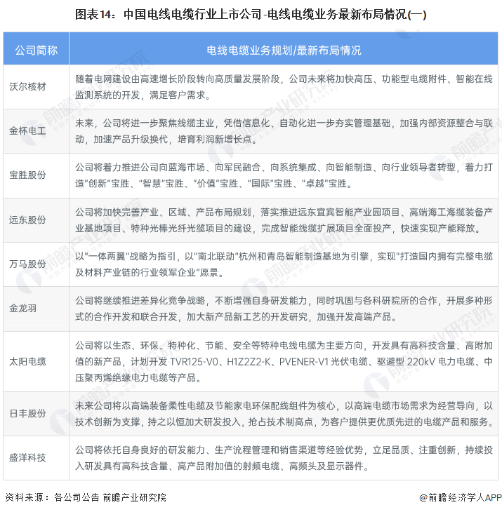
未来五年,国家将大力提升风电、光伏发电规模;提高特高压输电通道利用率,对电线电缆的质量提出了新的要求。据此,电线电缆行业的上市企业-汉缆股份也相应提出了最新的发展规划,积极开展超高压电缆材料、核电站电缆、直流电缆、超高压海底电缆、超高压电缆及附件系统等特殊用途电缆的研发。此外,电线电缆行业的其他上市公司也明确了其电线电缆业务的发展布局:

