行业主要上市公司:高鸿股份(000851)、恒宝股份(002104)、美的集团(000333)、乐心医疗(300562)、三川智慧(300066)、金卡智能(300349)、海康威视(002415)、大华股份(002236)、辰安科技(300523)等
本文核心数据:物联网产业上市公司汇总、物联网产业上市公司业务布局、物联网产业上市公司业务业绩
——物联网产业上市公司汇总
物联网体系结构可分为感知层、传输层、平台层及应用层。感知层实现对物理世界的智能感知识别、信息采集处理和自动控制,并通过通信模块将物理实体连接到网络层和应用层。传输层主要实现信息的传递、路由和控制,传输层依托公众电信网和互联网,也可以依托行业专用通信网络。平台层包括软件、全栈性能管理、开发者工具、分析工具、信息安全、开源等平台。应用层包括各种物联网应用,应用基础设施为物联网应用提供信息处理、计算等通用基础服务,以此为基础实现物联网在众多领域的各种应用。物联网涉及到各个行业,上市企业数量多,根据不同环节选取了部分代表企业进行分析,具体内容如下:







从区域分布来看,目前我国物联网行业上市公司主要分布在京津冀、珠三角与东部沿海等经济发达地区。分布在北京和广东的企业数量最多,其中感知层上市企业主要集中在北京,应用层代表上市企业主要集中在广东。

——物联网产业上市公司基本信息
从目前物联网产业上市公司的公开信息来看,目前注册资本最高的是中国移动,注册资本为213.88亿元。员工人数最多的企业是比亚迪,截至2022年末,比亚迪共拥有员工570060人。


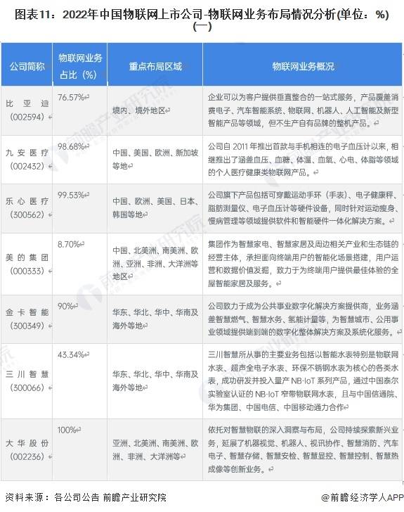
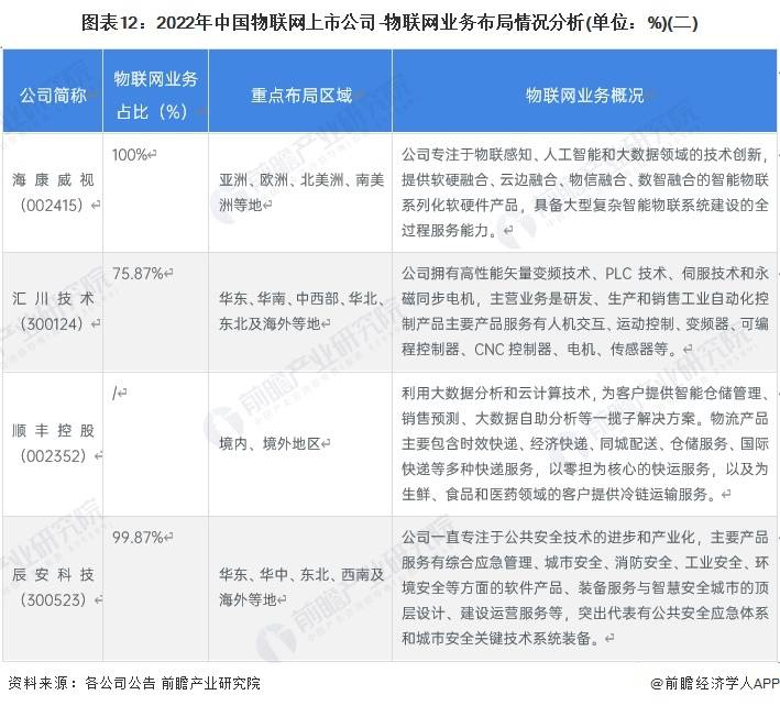
——物联网产业上市公司业务布局对比
从业务布局来看,行业主要领先上市企业的业务侧重点均有不同,例如比亚迪主要将物联网运用在智慧出行领域,九安医疗则将物联网业务主要应用于医疗领域等。
从各企业物联网业务布局的重点区域来看,主要与本行业布局的领域相关联,大部分企业在海外地区也有所布局。


——物联网产业上市公司物联网业务业绩对比
从物联网代表企业的业绩情况来看,物联网产业代表企业的毛利率均值达到36%,行业整体毛利率较高。从单独企业情况来看,行业主要上市公司的业务规模差距明显,毛利率水平也因业务侧重点的不同而呈现出分层差异。上市企业具体的业绩情况如下表所示:


——物联网产业上市公司物联网业务规划对比
在未来数字经济成为必然发展趋势的背景下,物联网作为最重要高新技术与手段之一,将形成巨大的蓝海市场。各行业主要上市公司纷纷在各自擅长的物联网细分领域规划布局,力争抢占市场先机,在各领域形成自身绝对优势。


更多本行业研究分析详见前瞻产业研究院《中国物联网行业应用领域市场需求与投资预测分析报告》。
同时前瞻产业研究院还提供产业大数据、产业研究报告、产业规划、园区规划、产业招商、产业图谱、智慧招商系统、行业地位证明、IPO咨询/募投可研、IPO工作底稿咨询等解决方案。在招股说明书、公司年度报告等任何公开信息披露中引用本篇文章内容,需要获取前 瞻产业研究院的正规授权。