中国的白酒分为两种,一种是茅台,一种是其他白酒。二者最大的区别是,只有茅台的真实终端价远高于官方指导价,同时,也只有茅台的官方指导价能成为白酒价格的天花板。
文 | 金融八卦女作者:邓碧萝小腰总
· · ·
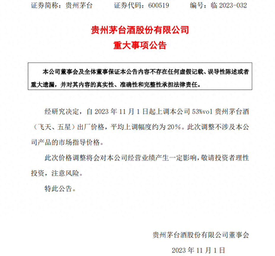
毫无征兆,贵州茅台突然发布了公告,宣布将飞天、五星的出厂价格提高20%。

在此之前,53°飞天茅台的出厂价,连续5年都是969元,而消息出来的时候市场上连个传闻都没有,保密工作非常到位。第二天开盘,茅台就接近涨停,虽然有点回落,但还是留住了5.72%的涨幅,白酒板块也跟着鸡犬升天了一波。
还有人讨论,这次出厂价一提价,市场的终端销售价得涨多少,贵州本地的酒商预计,会“涨个100-200块钱嘞样子嘛”。
北京通州一家规模较大的烟酒店老板,则不是很看好飞天的价格,他说“今年下半年店里的飞天不好卖了,七八月本来是淡季就很低,9月有个中秋勉勉强强还凑合,10月本应该恢复了,但是居然整个月一瓶都没卖!好几年了都没出现过这情况。”
1.
/ 茅台9次提价历史 /
涨价的事一石激起千层浪,但事实上,这已经是茅台历史上第9次提价了。
酒圈的人都知道,茅台有三个价格,其中一个是虚价,就是官方指导价,可以不看,而另外两个是实价,就是实际成交的价格,分别是出厂价和零售价(终端成交价)。

之前茅台的提价时间点分别在2001年、2003年、2006年、2007年、2008年、2010年、2011年2012年和2018年,价格涨幅在10%到35%之间。
前面六次间隔时间都非常短,每两年提价一次,但是,2012年的提价,尴尬了。刚宣布提价后一两个月,就遇到了一纸文件,高端餐饮与送礼市场同时跌入冰窖,茅台的销量和价格都砸了个大坑,零售价从高点接近2000一瓶跌到了八百多一瓶,那时候茅台的黄牛,“倒掉”了一大批。
那两年,喝酒的人有福了,八妹的长辈们在价格底部囤了很多,不过这一批酒也早就喝完了(心疼)。

在这个危急关头,是经销商打开了市场。2012-2015年之间,在经销商和茅台共同努力下,茅台的价格线勉强保住了,顺利企稳回升。
所以,茅台的出厂价是给经销商的价格,但是其他渠道却拿不到这个价。
而2018年的提价,出厂价从819提到969,终端零售价提高到1499,这个价格引领了茅台再上一层,零售价一度涨到3400左右。
同时,2018年至今,茅台也一口气换了4次帅,从袁仁国到李保芳,又从高卫东到现在的丁俊雄,平均两年就换掉一个。
在李保芳任期,茅台已经变得“一瓶难求”,李总怒斥很多渠道里的猫腻,说是“门前小批量,后台大批发”。
可不嘛,茅台的二级市场,比股市活跃多了,很多QQ群微信群,都是小型交易所:

这些群里每天都是收货和出货的信息,没有人闲聊,全都在喊单,连春节都不休息。
更不用说,不少大黄牛把茅台做成理财,囤积居奇,高价倒卖。这里的大黄牛,可不只是哪一个人,机构也有参与,甚至还用上过金融工具:
茅台有一家经销商歌德集团,在2017年拿出了价值2000万的茅台,找到中粮信托,把茅台放进仓库保管。
然后他们发行了一个信托项目:年化收益6.9%-7.1%。
这收益率杠杠滴,很快筹集了8000万元,这钱,他们还能用来买更多的酒,两年后,茅台酒已经从一千五涨到两千五左右,歌德集团还了融资的钱,酒也高价卖出。
别说,这事儿是他们的老业务了,早在2010年,歌德集团就开始使用这种方式囤酒:

有业内人士估算,除去信托机构抽成,他们两年的总收益还高达38%,原本的资产2000万的酒加上8000万的资金一共1亿元,现在变成了1.38亿。
投资人的8000万元,利息按照当初说好的年化7%,也就1120万元的资金成本,还本付息一共花掉9120万元,歌德集团最后拿到4680万元,而他们只投入了2000万元。
这可太赚了,于是,2019年,中粮信托又发布了2个亿的茅台投资信托计划,利率水平还提高到了9.8%-10%:

这个时候,市面上囤积茅台的信托机构已经不止中粮信托一家,中融信托、四川信托等都在炒。当许多个上亿规模的资金涌入,数万瓶茅台酒都被囤积起来,茅台酒的价格也就越来越高。
控价,成了茅台的新难点。
后来,茅台在削减传统经销渠道的同时,还开辟了很多新渠道,比如与Costco、物美、华润万家、大润发等线下商超合作,还有天猫、京东和苏宁易购等线上平台,给实名制的普通老百姓卖1499一瓶的飞天。
线下购买的顾客,被设置了超多的门槛:

但即使是这样,还是非常难抢到,火热程度可见一斑。
而线上的门槛相对较低,中签率就更低了,写外挂每天早上蹲点赚大钱的黄牛们,就是靠这些渠道抢酒:

八妹近日去过北京市海淀区某手机大世界,连着十几家店的玻璃柜里,都有抢来的茅台和手机放在一起,画面像是一种中国风和科技风的梦幻联动,却也是情理之中——
黑产早就吃上了这块蛋糕:

而这些渠道的出厂价,原本是1299,在2020年就上调到了1399元左右。
所以,如今的调价,影响的也只是经销商的一部分利润。
2.
/ 茅台神话:
养富一个市,托底一个省 /
茅台集团发了,全茅台镇也都在赚钱。
总人口仅72.5万的仁怀市,有三四十万人在当地数千家酒厂工作,茅台镇密密麻麻地全是酒厂:

仁怀还有上千家成规模的包装厂、印刷厂、物流公司等等,光是茅台股份有限公司年报中公布的关联方公司,就有52家,从上游的农业、生物工程、粮食收储、印刷包装,到下游的电子商务、经销、机场、金融租赁、银行等等,全部围绕着整个酒的产业。
随便一家给小酒厂外包做装瓶装盒的小包装厂,就能养活数千名工人:

茅台酒要依靠当地特有的环境和原料,尤其是环境中的微生物,换个地方就不一样了,习酒在习水复制茅台的工艺,出来的酒口味却发生了变化,这就使得赤水河边7.5平方公里的产区成了神话。
不只是当地人自己开酒厂,外地的资本也纷纷到这里来投资建厂,连茅台的竞争对手洋河股份和劲酒都跑到茅台镇收购酒厂,想在酱酒的市场来分一杯羹。
酒厂遍地带来了巨大的经济效应,中国城市人均GDP排名第一的是鄂尔多斯,25.9万,而仁怀市作为一个县,人均GDP是26.08万,遥遥领先所有的城市。

看数据可能没啥,但是如果你去仁怀市走一走,街上的车猛一看,灰扑扑的,实际上三辆里面就有一辆上百万:宝马、奔驰、奥迪、保时捷、劳斯莱斯······
短短的十几公里主干道附近密密麻麻开了147家车行,买车和洗车修车都超级方便:

主干道的名字也起得很有地方特色:国酒南路、玉液南路、醉美大道······
当地酒厂老板太多,家里的千金少爷们一办婚礼,就会出动全是豪车的婚车车队,开上这些大道,当地人说“不多不多,大型嘞一个月能看到两三次吧”。

其实可以理解,赚了钱就会往外花钱,而且由于仁怀超过一半人做的都是白酒生意,当地的餐饮娱乐业非常发达,街上密布着一栋一栋楼的KTV、饭店、足疗。
这样的繁华下,很多北上广漂的经典难题在仁怀是不存在的。
最令人羡慕的是根正苗红的茅台集团招工,一年工资就是十五万,够在当地买20平米的房子了,两三年就出首付。其他小酒厂少说一个月也能开出6000-8000的工资,如果是懂技术的老酿酒师,钱更多,所以仁怀的房价,一直在涨,从来不回调。
从十年前的均价不到2000,跟着一路涨到均价8000,疫情也丝毫不受影响,只因为当地人能挣钱,挣了钱就买房子。
关键还有一点,仁怀的人都喜欢买面积大的住房,房开商越是往大了做,180平的,200多平的均价越高,面积小的反而便宜,用当地人的话讲“又不是买不起,买个小的来哪个住?”:

▲181平的房标注“霸气大四房”,均价比小一些的更贵
而且,不论新房二手房,他们都乐于全款买。
仁怀的楼盘外观也都是以高和大气为主,动不动就三十层的电梯房:

曾有一位和梁建章一样热衷研究人口的企业家,在饭局上给八妹说过一句话:“只要钱好挣,每家每户能住多室多厅大房子,生育一定高。”
随口一说的话,在仁怀市得到了应验,当地大部分家庭最少都是生两个。仁怀的街上溜达,经常会碰到一家四口、甚至五口的大人小孩在散步。仁怀市的(本地户籍)人口自然增长率常年在6%以上,近几年白酒生意更好了,这个数字还有上升的趋势。
不只是本地人生活舒适,仁怀市对全国来的客商也很欢迎,在当地有种说法,外地人来茅台都是茅台集团报销费用:
飞到茅台机场,凭身份证可以以1499的价格买两瓶飞天茅台,转手赚一千,机票钱就报销了。
住进茅台国际大酒店,又可以1499买两瓶飞天茅台,住宿费也报销了。
白天去茅台酒文化博物馆观光,还能买两瓶。
······
总之一趟旅游下来,基本不花钱。
3.
/ 白酒价格普遍扑街,
茅台提价成救命稻草 /
不过,到了今年,茅台的神话也渐渐有些吃力。飞天茅台的零售价,在2021年到了高点之后,就开始下滑,虽然依旧比1499的官方指导价高得多,茅台集团也不愁卖,但是趋势还是令人担忧。
所以,今年的茅台搞了很多新花样出来:
5月,茅台冰淇淋搞起了上市一周年活动,买一赠一。随后,还宣布开始研发酒心巧克力和含酒饮料。
9月初,茅台和瑞幸联名推出了酱香拿铁,一上市就卖断货,当天买了542万杯,销售额过亿。趁热打铁,几天后茅台又宣布自己打算做辣椒酱。
9月中旬,茅台和德芙联手推出了酒心巧克力,上架就秒空。

然而,在茅台发布了各种“花式新品”之后,却被吐槽“快成料酒了”。
这背后,不止茅台,整个白酒行业的凌冬已至。
“二哥”五粮液已经开始瑟瑟发抖,几个月前,五粮液董事长曾从钦就公开回应:“不能长期倒挂,要让经销商挣钱”。没办法,普五已经跌破1000元,经销商增加拿货的意愿几乎没有。
老二冷,老三老四老五老六就更没戏了,商贸公司给出的价格,各大白酒的市价都在跌,最多的国窖1573跌了三成:

前面几年,白酒连续涨价,日子可是滋润惯了,也就有些任性,价格有点虚高。
2016年,国窖1573涨价9次、三大单品涨价近10次;
2017年,国窖1573价格共调整了9次,其中有3次停货、4次提价;
2019至2021年,国窖1573一口气从800多涨到1300+,涨幅超过六成;
2022年,泸州老窖旗下产品涨价十余次。
老大哥茅台都不干这种事,2012年调价一次,2018年调价一次,哪有这样一两个月涨一波的玩法?
到去年双十一,就开始出现问题。京东放了低价货,被泸州老窖警告说“多次低价销售52度国窖1573系列产品”,宣布暂停合作,还公开发了一封《暂停合作函》。
酒企的高管们也纷纷选择在今年离职走人:
1月30日,舍得酒业董事会上,选举倪强为公司董事长、蒲吉洲为联席董事长,同时聘任王勇、王维龙为公司副总裁。
2月6日,金沙酒业任命范世凯为金沙酒业总经理,人力总监和财务总监也换了帅。
2月24日,两家A股知名白酒企业都宣布了高层变动,水井坊总经理朱镇豪、洋河股份执行总裁刘化霜双双辞职。
4月17日,西凤酒厂集团8名高管换帅,从董事长、总经理,到总工和总会计师全部换了个遍。
6月,山西汾酒三名高管辞任,分别是总经理谭忠豹、董事杨建峰、董事常建伟。
这些大酒厂高管换了好歹还能继续经营,很多酒厂只能变卖家产:
四川泸州凯乐名豪酒业旗下四项经营性资产拍卖,起拍价2.55亿,没有一个人出价。四川宜宾红楼梦酒业、贵州省茅台镇古镇酒业、泸州陈年窖酒业等二线酒企的资产也被挂上了法拍,有的成交,有的流标。
现在这个关头,只有茅台涨价了,白酒行业才能逐渐恢复信心,希望这个冬天能回暖。
这不,茅台涨价第二天,泸州老窖也宣布提价了。然而,公告出来2天过去了,飞天茅台的终端提货价,只微微涨了60元,这波寒冬要复温,看来还需要加油啊。