
针对浙江国祥IPO,市场质疑声不断,主要聚焦于公司是否存在同一资产二次上市、发行定价较高等。同时,其保荐机构东方证券提前入股、保荐承销费率偏高等,亦被市场诟病
文|《财经》记者 张建锋 周楠
编辑|杨秀红
原计划于2023年10月9日开启申购的浙江国祥(603361S.SH),上市进程突然按下暂停键。
10月7日,浙江国祥发布公告称,因有关媒体报道,公司及主承销商决定暂停后续发行工作,待有关事项得到核实与澄清后再继续发行工作,原定于2023年10月9日进行的申购暂缓。公司此次拟登陆上交所主板。
当日,针对市场质疑的浙江国祥存在同一资产二次上市、发行定价较高等情况,上交所表示,将对浙江国祥开展专项核查。
关于二次上市,上交所称,在前期审核中已关注到浙江国祥相关资产来自原上市公司*ST国祥的情况。经审核,该部分资产的交易发生于2011年、2012年,收购时相关账面资产总额、2022年末相关固定资产净值,占浙江国祥现有资产总额比例分别为15%和0.06%,浙江国祥已由原来的以商用中央空调为主,转为以工业中央空调为主,其业务与产品、技术与研发、人员与销售模式、实控人与管理层等已发生实质改变。同时,浙江国祥销售客户、供应商与*ST国祥基本无重叠。
有分析认为,浙江国祥商用中央空调和一般工业中央空调并没有根本的不同。亦有市场人士提到,公司当前实控人并非公司前次上市时的大股东,也非卖壳受益人等,且公司当前的业务、技术等情况都发生了根本性改变。
“从上交所的答记者问来看,应该说现在的浙江国祥,虽有原公司资产的某些痕迹,但已是一个新的实体。”北京威诺律师事务所主任杨兆全告诉《财经》。
不过,杨兆全同时称,既然上交所对该公司进行全面核查,浙江国祥也暂停了上市程序,似乎也表明上述方面,还有必要再次进行深入核实和确认,避免某些可能的瑕疵和漏洞。
值得注意的是,浙江国祥多名董事、监事、高级管理人员、核心技术人员,均有原上市公司国祥制冷的从业经历。
此外,浙江国祥的首发价格,对应公司2022年扣除非经常性损益前后孰低摊薄后的市盈率为51.29倍,亦被市场质疑发行价过高。
浙江国祥IPO风波下,其保荐人(主承销商)东方证券(600958.SH)10月9日有四名人员离职,引发市场关注。10月10日,东方证券发布公告称,人员离职均为正常变动。同日,东方证券表示,保荐机构尚未收取承销费,公司当前正全力配合做好项目专项核查工作。10月11日,东方证券A股盘中一度跌近9%,股价逼近今年以来新低。截至收盘,东方证券当日下跌6.51%,报 8.76元/股。
董秘接手前老板资产,多名高层来自原团队
浙江国祥与原上市公司国祥制冷的关系,一度被市场质疑。两者之间究竟有何渊源?
浙江国祥主要产品包括中央空调主机、中央空调末端和商用机等,产品主要用于电子半导体等洁净工业,核电等各类工业生产场所,机场等公共交通领域以及办公楼宇等大型民用场所。
浙江国祥前身国祥有限,系为配合原上市公司国祥制冷进行重大资产重组需要,作为承接国祥制冷中央空调业务相关经营性资产的主体而设立的一人有限公司。
国祥制冷于2003年12月登陆上交所。2009年4月30日,国祥制冷因两年连续亏损被上交所实施退市风险警示,股票简称“*ST国祥”。
2009年,国祥制冷实际控制人陈天麟对国祥制冷经营失去信心、并准备家庭移民英国。当年6月,其向幸福基业转让国祥制冷股权。次月,国祥制冷公告,拟以重大资产置换及向幸福基业发行股份购买资产的方式,将其现有全部资产、负债置出,同时注入幸福基业持有的房地产开发和区域开发业务资产。
同年8月,为便于该项重大资产重组,国祥制冷以现金新设浙江国祥前身国祥有限,将中央空调业务相关的经营性资产注入国祥有限。12月,国祥制冷拟对全资子公司国祥有限增资,增资后国祥有限注册资本增至8000万元。
2011年,国祥制冷将包括全资子公司国祥有限100%股权在内的置出资产作为购买置入资产的对价组成部分,全部变更登记至幸福基业名下。上述资产重组完成,国祥制冷主营业务变更为房地产投资开发业务,股票简称变更为“华夏幸福”。
2012年9月,陈根伟、徐士方夫妇控制的国祥控股,以8000万元的价格收购幸福基业持有的国祥有限100%股权。国祥有限股东变更为国祥控股,实际控制人为陈根伟、徐士方夫妇。2015年,国祥有限整体变更为股份有限公司。彼时,国祥控股持有浙江国祥70%股份。
根据浙江国祥公告,国祥控股从幸福基业处受让国祥有限100%股权占原上市公司置出净资产评估值的24.67%。原上市公司置出的其余资产主要包括:对子公司上海国祥制冷工业有限公司的长期股权投资及其他应收款;对东莞市国祥制冷工业有限公司的长期股权投资。
根据此前重组方案,国祥制冷置出资产最终确定的交易价格为2.66亿元,置出资产的资产净额评估值为2.66亿元。上述交易前,国祥制冷旗下有国祥有限、上海国祥、东莞国祥三家公司,彼时东莞国祥正在履行注销程序。
资料显示,陈根伟与国祥制冷关系密切。1997年4月-2012年9月,陈根伟历任国祥制冷品保部科长、董事会秘书、董事、董事长、总经理等职,2012年9月至今任浙江国祥董事长、总经理。
值得注意的是,除了陈根伟,浙江国祥多名董事、监事、高级管理人员,均有国祥制冷的从业经历。其中,公司董事章立标(副总经理)、徐斌曾分别在国祥制冷研发部门、销售部门工作,监事会主席陆玲娟、监事韩伟达也有国祥制冷从业履历,副总经理马吉尧1994年8月-2006年8月任国祥制冷品保部经理。
资料显示,浙江国祥有四名核心技术人员都曾在国祥制冷工作。其中,蒋松林2006年2月-2009年8月任国祥制冷研发经理,杨平1997年7月-2009年8月任国祥制冷研发工程师。
国祥制冷原有团队成为浙江国祥核心层,被市场质疑,这是国祥制冷原班人员的延续。
脱离幸福基业后,浙江国祥一直在试图登陆资本市场。公司股票于2015年在全国中小企业股份转让系统挂牌并公开转让。2018 年5 月,公司股票终止在全国中小企业股份转让系统挂牌。2020年,公司曾计划登陆科创板,但在2021年7月撤回了科创板上市申请。
此次上市,因浙江国祥和国祥制冷主要产品均为中央空调,被市场质疑“新瓶装旧酒,属于同一资产再次上市”。
资料显示,2008年-2010年,国祥制冷主营业务为商业用中央空调,用于商场、办公楼等商业场所,以及医院、工厂等领域。彼时,其产品应用于工业领域的比例不高。
2004年,国祥制冷曾向台湾国祥冷冻机械股份有限公司销售产品,主要为冰水主机等中央空调主机设备和组合式空调箱、风机盘管等中央空调末端空气处理设备,该等产品广泛适用于商业、工业、建筑工程等制冷场所。
经过多年发展,2020年-2022年,浙江国祥的中央空调业务以工业领域为主,商业领域为辅,其间,工业领域比例持续提高。同期,公司应用于电子半导体、生物医药、新能源新材料等战略新兴领域的收入占比,分别为45%、55.61%和59.63%。
2020年-2022年,浙江国祥营业收入从10.18亿元增至18.67亿元,归母净利润从1.23亿元增至2.61亿元,扣非后净利润从1亿元增至1.86亿元。
浙江国祥与原上市公司国祥制冷存在部分客户重叠,但占比不高。2020年-2022年,公司与原上市公司重叠的客户收入占比在4%以下。此外,公司表示,少部分原上市公司承接的终端项目(如:浙江省人民医院等)因后续新的工程项目,存在少量终端用户一致的情形,但总体终端用户重叠度很低。
而在供应商方面,同期浙江国祥与原上市公司重叠的供应商的采购占比均超20%。
资深投行人士侯大玮告诉《财经》,经过多年发展,浙江国祥产品应用场景和技术都发生了较大的变化,算不上二次上市。
10月7日晚,上交所在答记者问中表示,针对近期有自媒体关注浙江国祥存在同一资产二次上市、发行定价较高等情况,上交所在审核中已予以关注,进行了专门问询。目前,浙江国祥已暂停IPO(首次公开募股)发行程序。上交所将针对上述反映的情况,对浙江国祥开展一次专项核查。10月9日,上交所再度表示,将根据专项核查的情况决定后续工作。
预计超募倍数超可比公司,高价发行受质疑
发行价过高,也是市场对浙江国祥此次IPO争议的一大焦点。
浙江国祥9月28日披露的发行公告显示,公司拟公开发行股票数量为3502.34万股,发行价格为68.07元/股。按照上述发行价格计算,公司IPO预计募集资金总额为23.84亿元,是拟募资规模7.37亿元的3.23倍,预计超募16.47亿元。
2017年以来上市的可比公司中,浙江国祥的超募倍数,远高于其他公司。2021年7月上市的申菱环境(301018.SZ),首发募资总额4.97亿元,是拟募资金额的0.76倍。2017年登陆资本市场的佳力图(603912.SH)、2016年底上市的英维克(002837.SZ)首发募资总额分别是拟募资金额的约1.14倍、1.2倍。
Wind(万得)数据显示,截至10月10日,今年以来共计有265家公司登陆A股市场,募资总额是拟募资规模三倍以上的公司仅有四家,分别为绿通科技(301322.SZ)、威士顿(301315.SZ)、日联科技(688531.SH)、曼恩斯特(301325.SZ),上述数据分别为3.85倍、3.84倍、3.38倍、3.16倍。其中,日联科技为科创板公司,其余三家公司均为创业板公司。
计划登陆上交所主板的浙江国祥,其预计募资金额是拟募资规模的3.23倍,仅次于日联科技,排名年内第四位。
从发行市盈率来看,浙江国祥首发价格对应的公司2022年扣除非经常性损益前后孰低的摊薄后市盈率为51.29倍,高于所属专用设备制造业T-3日(9月26日)的静态行业市盈率,后者为27.81倍。
可比公司中,据Wind数据显示,截至2023年9月26日,盾安环境(002011.SZ)、申菱环境、佳力图、英维克2022年扣除非经常性损益前后孰低的摊薄后市盈率分别为25.19倍、54.12倍、180.30倍、58.14倍。浙江国祥上述市盈率,高于盾安环境,低于其他三家公司。
2023年上半年,浙江国祥实现归母净利润同比增长20.16%至1.47亿元。从Wind数据来看,公司发行价格对应TTM市盈率(滚动市盈率)为33.4倍,低于按2022年净利润计算的51.29倍的市盈率。
“浙江国祥属于工业制造企业,从行业来看,公司上述发行价相对偏高。”侯大玮告诉《财经》,一级市场和二级市场定价存在差异,现在是注册制市场化定价,高与不高取决于新股能不能卖出去,如果能卖出去价格就是合理的,卖不出去就属于价格不合理。
根据浙江国祥发行公告,剔除无效报价和最高报价后网下投资者剩余报价信息中,网下全部投资者报价加权平均数为73.6元/股。其中,基金管理公司、保险公司、证券公司、期货公司、信托公司、合格境外投资者报价加权平均数,均超73元/股,后三者报价超75元/股。其他法人和组织、个人投资者报价加权平均数分别为60.01元/股、66.07元/股。
浙江国祥投资者报价信息统计表显示,有效报价中,嘉实基金管理有限公司、富国基金管理有限公司、盈峰资本管理有限公司、中国人寿资产管理有限公司、太平资产管理有限公司等多家机构旗下多个配售对象产品,拟申购价格均超80元/股。
对于发行价,市场资深人士王骥跃分析称,近段时间IPO数量有所减少,新股稀缺性增加,机构报价更多是反映市场供求而未必是公司价值,作为负责任的大股东和主承销商,不能简单接受机构报价结果,应该更合理定价。
Wind数据显示,截至10月10日,今年以来共有26家专用设备制造业公司登陆A股,首发募集资金总额315亿元。其中,募集资金超20亿元的共有三家。上述公司中,上市首日股价下跌的有六家,其余公司多为上涨,四家公司股价翻倍。
东方证券保荐承销费率居前,亦曾提前入股
浙江国祥IPO项目,由东方证券下属全资子公司东方证券承销保荐有限公司进行承销保荐。浙江国祥IPO风波下,近期东方证券多名人员离职引发市场关注。10月9日收盘后,东方证券发布有关公告,涉及四名董事、监事等人员的离职事项。
10月10日,东方证券发布澄清公告表示,公司相关人员离职均为正常变动。其公告显示,宋雪枫因工作调整辞去公司执行董事等职务;张健因工作调动从中国邮政集团有限公司上海市分公司调任至江苏省分公司,申请辞去公司监事职务;佟洁因到龄退休原因,申请辞去公司监事职务;公司首席经济学家邵宇因个人职业发展规划调整辞职。根据东方证券2022年报,宋雪枫2020年9月起担任公司党委书记,2021年3月起担任公司执行董事。
同日,东方证券发布公告称,经保荐机构与浙江国祥协商确定,本次发行承销费率为7.74%,此次发行已经暂缓,保荐机构尚未收取承销费。
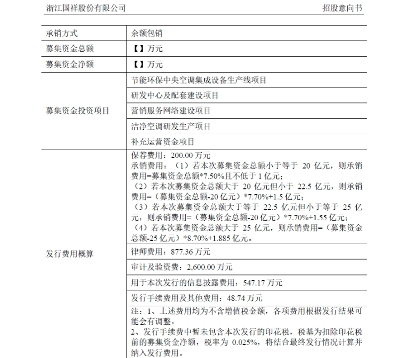
浙江国祥招股书显示,若本次募集资金总额大于等于22.5亿元但小于等于25亿元,则承销费用=(募集资金总额-20亿元)*7.7%+1.55亿元。按照公司预计募集资金总额为23.84亿元计算,则东方证券承销保荐有限公司获得承销费用约1.85亿元。

图:浙江国祥发行费用概算
资料来源:浙江国祥招股意向书
浙江国祥预计发行费用为2.28亿元(不含增值税),预计募资净额21.56亿元。浙江国祥IPO发行费用概算中,保荐费用为200万元,律师费用为877.36万元,审计及验资费2600万元。
Wind数据显示,截至10月10日,今年以来A股首发募集资金超20亿元的33家公司中,承销保荐费用率(首发承销保荐费用/首发募集资金)超7%的公司,共计有6家。其中,江瀚新材(603281.SH)、日联科技(688531.SH)、索辰科技(688507.SH)的承销保荐费用率分别为11.53%、8.65%、7.58%,分居前三位。
加上保荐费用,浙江国祥IPO项目承销保荐费用率预计约为7.84%,仅次于日联科技,在年内募资金额超20亿元的IPO项目中位居前列。
浙江国祥IPO后续能否顺利发行,对东方证券投行业务收入有不小影响。2023年上半年,东方证券投资银行业务收入同比下滑25.22%至7.42亿元。
值得注意的是,东方证券还间接持有浙江国祥的股份。其下属全资子公司上海东方证券资本投资有限公司(下称“东方证券投资公司”)担任管理人的投资基金东证汉德,于2018年10月通过股权转让的方式,从浙江国祥控股股东国祥控股、绍兴博观投资管理合伙企业(有限合伙)处,合计取得浙江国祥287.4万股股份,转让价格为10.67元/股,交易总价约为3066.56万元。
资料显示,东方证券全资子公司东方证券投资公司持有东证汉德11.11%出资份额,且为执行事务合伙人。
按照浙江国祥68.07元/股首发价格计算,东证汉德所持公司股份账面价值约为1.96亿元,相对于成本价增值约5.4倍。其中,东方证券投资公司所持东证汉德出资份额,对应上述股份账面价值约为2173万元。
责编 | 张雨菲
上一篇:国泰君安拟收购安联集团持有的国联安基金49%股权,监管已接收材料
下一篇:BB鸭 | iPhone平均寿命将达8年;威马汽车回应申请破产重整;海底捞开校园食堂店;茅台卖给瑞幸8吨酒仅带来2000万利润