还记得2020年轰轰烈烈的消费行情吗?当时消费ETF是最靓的仔,人们对消费行业的关注度与日俱增。但是后来疫情的反复对消费行业产生冲击,投资者对消费行业的热情逐渐冷却。不过,现在是时候再次把注意力放到消费行业中了。随着今年政府多项刺激经济的政策出台,中国经济将迎来复苏。而在GDP的三驾马车中,消费早已经成为贡献率最大的板块。
当然,消费行业也有很多细分板块,各个细分板块不一定能吃到整个行业的Beta,一家专门投资消费行业的私募股权投资机构,不仅可能吃到整个行业的Beta,还可以凭借专业管理,获得超越指数的Alpha。最近专注于投资中国消费行业的私募股权投资机构天图投资即将完成在港上市,值得投资者关注。
消费行业厚雪长坡
首先来看看消费行业,随着中国经济发展,消费意愿和消费能力都在提高,消费行业处于长期增长的态势。根据灼识咨询的资料,即使受到新冠疫情影响,中国消费行业的规模依然由2017年的43.8万亿元增至2022年的55.7万亿元,年复合增长率为4.9%,预计于2027年将达到77.0万亿元,2022年至2027年的年复合增长率为6.7%。
来源:天图投资招股书
随着新技术在消费行业的应用,以及年轻一代消费者逐渐主导消费市场,中国的新消费行业快速增长。根据灼识咨询的资料,中国新消费的市场规模由2017年的5.3万亿元增至2022年的10.8万亿元,年复合增长率为15.3%,预计将以15.7%的年复合增长率增长,并于2027年达到22.5万亿元。目前新消费在中国占总消费市场比例还不高,不过从趋势来看,占比在持续上升,由2017年的12.1%增至2022年的19.5%,预计于2027年将达到29.2%。
来源:天图投资招股书
消费行业除了长期增长之外,还有一个趋势,一个细分市场的增长往往伴随着一批消费品牌的成长,而在品牌发展的过程中,私募股权投资机构往往有孵化或赋能的作用,培育新兴消费品牌摆脱其初期的资本限制,并大规模为人们提供广受欢迎的服务和产品,帮助品牌的发展。
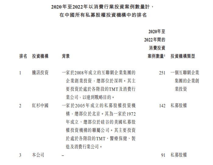
天图投资属于中国消费行业投资领域的龙头企业之一,根据灼识咨询,自2020年至2022年,天图投资在中国消费行业的投资项目数量在所有私募股权投资者中排名第三,仅次于腾讯投资和红杉中国,而在所有专注消费的私募股权企业中排名第一。
来源:天图投资招股书
那么接下来,我们来看看天图投资的运营情况。
长期平均内部收益率超过16%
天图投资作为私募股权投资,我们需要关注三件事,资产管理规模、过去的投资成果以及投资回报率,先来看看资产管理规模。
天图投资的资产管理规模从2020年的202亿元增长至2022年12月31日的251亿元,资产管理规模以年复合增长率11.5%的速度增长,到2023年3月31日,管理规模达到255亿元。截至2023年3月31日,天图共计管理八只人民币基金及三只美元基金。在这么大体量的资产管理规模中,天图的自有资金贡献了18.0%,这意味着天图的基金管理人将自己的利益和投资人绑定在一起,更有利于作出明智的投资决策和把控风险。
来源:根据天图投资招股书整理
而天图的投资组合中,被投资公司数量从2020年的147家增加至2023年3月31日的187家。其中有153家属于消费领域。
来源:天图投资招股书
那么天图投资的投资成果如何呢?有很多我们熟知的新消费品牌出自天图投资之手,已经实现上市的有周黑鸭、奈雪的茶、中国飞鹤、万物新生等,还未上市的有小红书、茶颜悦色、百果园、江小白、快看漫画等等。
天图投资拥有在早期项目中披沙拣金的能力,总能提前发现拥有较大潜力的品牌。天图投资是奈雪的茶最早一轮融资中唯一的机构投资者,当时奈雪的茶只有16家门店。天图还是小红书早期最大的财务投资者之一。
在投资回报方面,私募股权投资一般使用内部收益率进行计算。截至2020年1月1日、2020年12月31日、2021年12月31日及2022年12月31日,天图投资的平均内部收益率分别为16.2%、17.8%、28.2%及16.0%。在最新一期,截至2023年3月31日,天图的平均内部收益率为16.0%。
来源:根据天图投资招股书整理
在财务上,天图投资的收入分成了私募股权投资业务收入,也就是管理费收入,和投资收益及亏损净额。天图投资的账面收入会受到公允价值波动的影响,不论被投公司有没有上市,都会参照二级市场同类型公司的估值计算公允价值,所以短期会有波动,但是天图作为股权投资机构,进行的是长周期投资,所以短期的波动并不会影响公司持续的经营。
来源:根据天图投资招股书整理
我们更倾向从净资产衡量天图的增长,毕竟成功的投资最后会反映到净资产中。天图的净资产从2020年的60.6亿增加至2022年的73.3亿元,年复合增长率10.0%。
来源:根据天图投资招股书整理
功夫在诗外
天图投资能够这样的成绩,离不开两位创始人,董事长王永华和总经理冯卫东。王永华此前在中国南方证券公司深圳公司担任投行部、基金部总经理。冯卫东对品牌创业拥有深度认知,曾受邀在创业黑马、高维学堂、中欧创业营、混沌大学、创业邦、清科投资学院等平台担任品牌创业导师。两人在创立天图投资之前,就已经是行业老兵,对投资、行业发展都有独到的见解。
两人在2002年创立“天图投资”的前身“天图创业”,经过20年对品牌、企业家、组织架构和消费者的深入洞察,除了为优质的创业企业提供资金上的帮助,还有对被投公司提供企业管理、公司战略、并购、再融资及资源整合等方面的增值服务。
此外,天图从2013年开始,定期组织“磨刀会”品牌训练营,在“磨刀会”中,天图的被投公司在内的企业家可以相互分享、合作,提供资源链接和认知进步的平台,激发下一个畅销产品、服务或业务模式的发展,最大限度帮助提升企业价值。“磨刀会”至今协助超300个品牌。
长期来看,因为内循环的战略布局,消费对GDP的贡献率还有提高空间。天图投资在这样的背景下上市,可以给投资者带来长期的投资回报。

上一篇:李骁力获批任平安银行烟台分行行长