封面新闻记者 朱宁
对于上市公司而言,持续且稳定的现金分红最能证明其实力和效益,那些能够连年坚持现金分红、且分红效率较高的,一般都是效益较好、成长性不错的蓝筹股,但也有部分公司不论是否赚钱,均持续不分红,对此,继8月底出台分红与减持“挂钩”相关,通过设定分红等条件约束大股东减持行为后,9月18日证监会再度发布相关规定,引导上市公司提高分红水平,夯实市场良性发展的基础。
有上市公司30年未分红
证监会再次关注企业分红问题
日前,中国证监会近日拟对《上市公司监管指引第3号——上市公司现金分红》、《上市公司章程指引》等规则进行修订,交易所同步修订《上市公司规范运作指引》,在前期已出台分红与减持“挂钩政策”的基础上,继续完善优化现金分红监管制度,强化信息披露监管,便捷优化中期分红程序,更好发挥投资端拉动作用,持续增强投资者获得感。
实际上,证监会近期已出台并落地分红与减持“挂钩”政策,上市公司最近三年未进行现金分红,或累计现金分红金额低于最近三年年均净利润30%的,控股股东、实际控制人不得通过二级市场减持本公司股份。
此次出台具体举措包括强化信息披露监管,对于主板上市公司分红未达到一定比例的,要求披露解释原因;对财务性投资较多的公司强化披露要求,督促公司提高资产使用效率,更好专注主业和回报投资者;强化问询和监管约谈,加强监管问询,帮助投资者对分红信息更好作出判断,通过约谈等方式督促加大分红力度。
值得注意的是,证监会持续关注企业分红的背后,是A股部分上市公司多年持续不分红。统计显示,在上市时间已超过10年的公司中,有超100家公司在2013年至2022年期间的现金分红总额为零。这些公司主要分布在机械设备、电子、化工、医药等行业,包括赤峰黄金、两面针等公司近10年没有现金分红。有1203家公司过去三年(以2020年至2022年年报披露分红数据为准)未分红,剔除2023年上市的257家公司,仍有946家公司过去三年对股民“一毛不拔”。
更有甚者,还有贝瑞基因、中毅达、学大教育等多家公司保持了长达20多年的不分红纪录。其中,最为“抠门”的是金杯汽车,上市31年间从未进行过现金分红,只在1992年和1993年,有过10送3和10送1的行为。但上市期间,共从资本市场募集了4次资金,累计募资14亿元。

盐湖股份财务公告
部分公司盈利较多
但依旧不分红
值得注意的是,对于不分红的原因,绝大部分公司表示“没钱”,可供分配利润连年为负数,或经营业绩亏损,不具备利润分配的条件。
例如,有些公司连续三年亏损,包括*ST华源、北汽蓝谷2020年至2022年净利润均为负数;还有些公司存在以前年度未弥补亏损,如海航科技2022年净利润为1.95亿元,加年初未分配利润后,本年度期末累计未分配利润为-59.92亿元;金杯汽车也表示,鉴于公司2022年末未分配利润为负,本期不进行利润分配和资本公积金转增股本。
如果说,公司赚不到钱难以分红投资者都还能够理解,但是部分上市公司明明持续盈利手上有钱却依旧连续多年“一毛不拔”,就让人难以接受了。
以盐湖股份为例,盐湖股份在7月14日发布2023年半年度业绩预告,预计今年上半年归母净利润为47.04亿元至51.04亿元。环比增长11.39%至29.36%,此前2022年盐湖股份更是实现营业收入307.48亿元,同比增长108.06%;归属于上市公司股东的净利润155.65亿元,同比增长247.55%。
在如此景气的赛道中确定百亿元的净利润,盐湖股份却依旧坚持不分红,日前,有投资者在投资者互动平台提问“公司没钱分红却有钱回购股份,为什么?”对此,盐湖股份却在投资者互动平台表示,根据《公司章程》相关规定,目前公司不具备分红条件。公司基于对未来发展的信心以自有资金回购股份,有效维护广大股东利益,增强投资者信心。

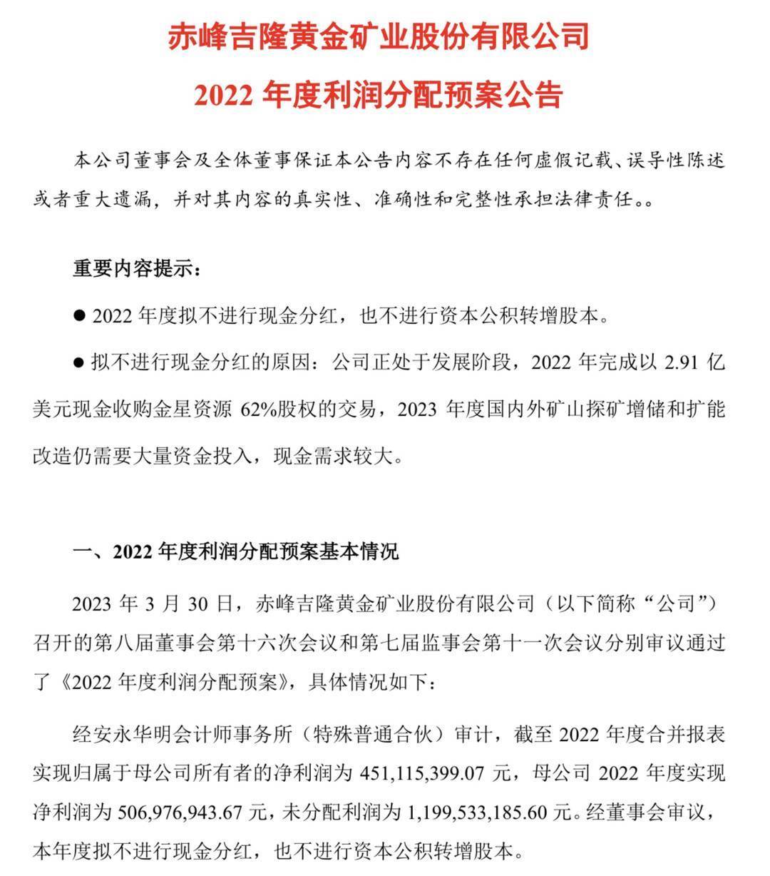
赤峰黄金分红公告
实际上,类似于盐湖股份赚钱却依旧咬牙不分红的企业数量并不少,例如,赤峰黄金连续三年盈利,2022年净利润为4.51亿元,期末公司账上现金10.53亿元,且母公司未分配利润近12亿元,不过依然连续十余年不分红。赤峰黄金表示,为满足公司的资金需求,保障长远可持续发展,公司决议2022年度不进行现金分红;此外,包括彩虹股份、晋控电力、阳煤化工等上市公司也是赚钱依旧不分红。
分红政策逐步出台后
市场或可转变“重融资、轻回报”环境
“上市公司现金分红是体现资本市场投资价值、回报投资者的重要方式。分红是上市公司对投资者的价值回报,充分体现了上市公司对投资者的责任和尊重。”有行业分析师对记者表示,如果一家上市公司每家都能有持续稳定大额的现金分红,恰恰是其市场竞争力的充分体现。因为现金分红是需要上市公司拿出真金白银,付出真实现金流的。能够分红说明其资金财务情况良好,有钱给股东派发股息。
该分析师表示,目前A股市场始终存在“重融资、轻回报”的氛围环境,使得部分公司只在意资本市场的融资用途,却忽视了与中小股民互利共赢的功能。有些企业已经度过了快速成长期,每年握着大把的利润却不愿意回馈股东,这种行为本身就失去了一个企业应该负担的社会价值,对于资本市场来说,也造成了现在单纯依靠股价涨跌获取盈利的游戏规则,一定程度上助长了投机氛围。“在近期关于减持、分红等新规出台后,市场整体氛围或可逐步变化。”该分析师说。
“实际上,当前A股部分企业最大的问题是,盈利以后,在没有大规模投资扩产计划下,也不分红,保持着‘钱在自己手里最舒服’的老旧思维模式,这对企业发展实际上是不利的。”该分析师表示,在当前“督促”分红的政策环境下,企业需要主动以直接的“获得感”引导股民进行长期价值投资,学会用好分红这个能够满足投资者心理预期的政策工具,做到企业与投资者共赢。