亿翰视点(9月第2周)
政策速览:取消限购、限售等齐上阵,二线城市开启“组合拳”
融资信息:美的获中债增担保15亿元,华润签定期贷款融资协议
研究成果精选:831新政重磅释出,市场修复迎来曙光 | 2023年8月房地产行业月报
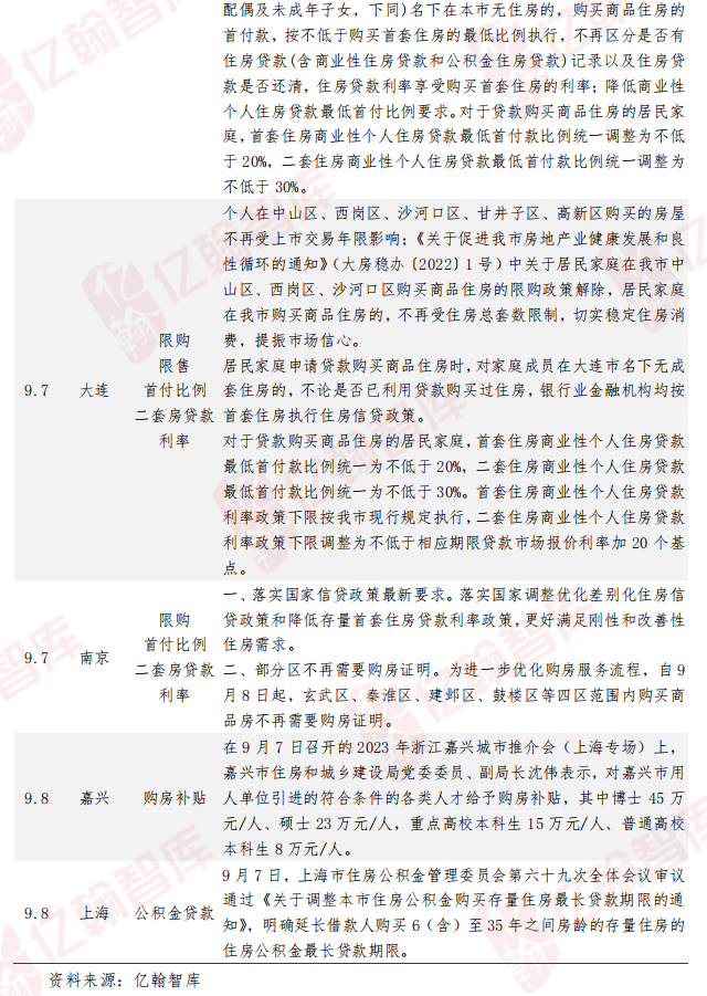
取消限购、限售等齐上阵,二线城市开启“组合拳”
831新政后,南京、沈阳、大连等城市在实行“认房不认贷”的基础上,继续落实首付比例和二套房贷利率调整政策,还取消了限购或限售等行政性限制措施,辅之以房交会购房补贴等活动,政策力度较大,显示出城市提振市场的决心,对于二线城市尤其是市场承压的二线城市而言,“组合拳”是十分必要的,因此我们将看到更多二线城市的动作。
另外,中国工商银行、中国农业银行、中国银行等陆续发布关于存量首套个人住房贷款利率调整的公告。公告的主要内容相似,对于原贷款发放时执行所在城市首套房贷利率政策且当前为LPR定价的浮动利率存量房贷,银行将于9月25日起主动批量调整利率,对于这一类客群来说将会比较快速和便捷地享受到存量利率下降的好处。


美的获中债增担保15亿元,华润签定期贷款融资协议
9月第2周,本周E50房企融资规模为58.19亿元。分渠道来看,债券融资方面,美的置业在中债增担保下发行三只中期票据,共募集资金15亿元,绿城通过发行中期票据募得资金10亿元。银行贷款方面,中交地产、滨江集团、建发为子公司提供担保,分别获得银行贷款5.31亿元、3亿元、8亿元,华润置地作为借款人与银行签订贷款融资协议,获上限18亿港元的定期贷款融资,贷款期限为自首提款日起计36个月。
自8月以来,尤其是下半月以来,“第二支箭”明显发力,中债增担保民营房企发债数量显著增多,在美的此次融资之前,滨江、美的、金辉、龙湖等企业获中债增担保支持发行各类债券8只,总计募集资金50.2亿元,意味着优质民企的融资渠道有所改善。


研究成果精选:
1
831新政重磅释出,市场修复迎来曙光 |
2023年8月房地产行业月报
2
四大方向速读房企经营亮点、看点、焦点
3
华润置地:华润的利润一直都不差
4
越秀地产:行业“特优生”,业绩稳,品质升
5
绿城中国:绿城中国的稳与韧
6
中国海外发展:头部央企的答卷是什么样的?
7
滨江集团:销售强劲,“三道红线”继续维持绿档
8
大悦城:战略方向坚持“双轮双核”,努力难阻
销售下滑
9
招商蛇口:明确中长期转型方向,坚持有质量的规模增长
10
建发国际集团:秉持产品主义,建发国际正在“厚积薄发
11
首开股份:去库存积极回笼现金,流动性与盈利性难以平衡
12
四年了,这次没提“房住不炒”
13
龙湖集团(00960.HK):稳健民企的2023H1是怎样的?
14
商品房销售倒回2016年前!(2023年1-7月)| 月读数据【第68期】
15
企业还需要时间
想要了解更多地产资讯,
声明:本文观点仅代表作者观点
版权归亿翰智库所有
如需转载请联系后台或在此文后留言
转载时请注明出处:
亿翰智库(ehresearch)
感谢配合!