
“
导 读
一、家族企业色彩浓重;
二、对赌失败;
三、超额分红回购股权;
四、经营现金流持续告负;
五、偿债压力大。
”
作者 | 左岸信使
封面图片 | 毅兴智能官方
6月7日,根据深交所发行上市审核信息,湖北毅兴智能装备股份有限公司(以下简称,毅兴智能)创业板IPO已获受理,申万宏源证券为其保荐机构。
根据招股书显示,聂仁豪、伏海浪夫妇二人通过直接和间接控股方式合计持有毅兴智能95.31%股权。此外,聂仁豪夫妇二人的多位亲属均通过湖北毅德、湖北毅和在公司持股。从股权比例角度而言,毅兴智能可谓家族色彩浓重,是否会陷入内部人控制待关注。
为改善公司治理结构,毅兴智能曾多次引进外部投资机构。但不曾想,与机构间的“对赌合约”使得毅兴智能现金流问题雪上加霜。不得已,毅兴智能围绕“保现金”采取了一系列行动,而这些行动却使得公司航线逐渐偏移。
股权对赌、票据背书及贴现、当地街道办和城投借款,毅兴智能虚胖之下隐患重重。
01
对赌失败后的超额分红
根据招股书,毅兴智能主要从事通信及新能源领域的精密零组件及智能数控机床产品的研发、生产和销售,其中精密零组件包括滤波器和精密结构件产品。
在这三年报告期内,毅兴智能实现了利润猛增。2020年-2022年,毅兴智能营业收入分别为3.48亿元、5.39亿元、6.45亿元,同比增长54.86%、19.62%;实现扣非利润-1086.48万元、1602.37万元、7441.16万元,同比增长247.48%、364.38%。
在这过程中,毅兴智能通过多种形式引进了多家机构。
根据招股书,毅兴智能经历了4次股权转让、2次增资、1次吸收合并关联公司及1次股份制改制。
截至其递交申报稿,毅兴智能由广同投资持股85.78%,湖北毅德企业管理中心(有限合伙)(以下称“湖北毅德”)持股4.52%,湖北毅和企业管理中心(有限合伙)(以下称“湖北毅和”)持股3.15%;珠海市中投勤奋壹号股权投资基金(有限合伙)(以下称“中投勤奋”)、上海秋昇投资管理中心(有限合伙)(以下称“上海秋昇”)各持股1.86%;由深圳市光控吉投资产管理企业(有限合伙)(以下称“光控吉投”)持股0.97%,聂仁豪持股1.85%。
值得一提的是,公司在招股书中披露了,在引入三家外部投资机构时具体的增资详情。
根据披露,2016年12月16日,中投勤奋、聂仁豪、伏海浪、广同投资及毅兴智能共同签署《中投勤奋增资协议》和《中投勤奋补充协议》。同日,上海秋昇也与聂仁豪、伏海浪、广同投资及毅兴智能共同签署了《上海秋昇增资协议》和《上海秋昇补充协议》。2017年8月11日,光控吉投、宁波摩翰、高投鼎鑫、聂仁豪、伏海浪、广同投资与毅兴智能共同签署《光控吉投增资协议》。同日,聂仁豪、光控吉投及毅兴智能共同签署了《光控吉投补充协议》。

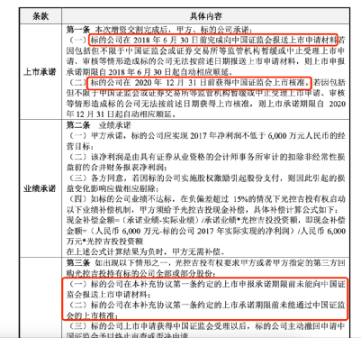
《光控吉投补充协议》主要内容
根据披露,毅兴智能与三家机构签订的补充协议中均包含了上市承诺、业绩承诺、股权回购、共同出售权、优先受让权、反稀释权等条款。协议中明确约定公司对赌失败,需回购全部或部分股权。

《中投勤奋补充协议》主要内容
在与中投勤奋签订的补充协议显示,公司在2019年12月31日前未能获得中国证监会IPO核准,或2016和2017年经审计后的合并财务报表归属于母公司所有者的净利润均低于业绩目标20%以上(含20%),投资方有权要求标的公司实际控制人回购投资方持有标的公司的全部或部分股份。上述同样的情况也出现在了《上海秋昇补充协议》中。
然而,在补充协议约定的上市日期到期前1个月,即2019年11月16日,毅兴智能与中投勤奋签订《回购协议》,对此前《补充协议》进行了修改,将证监会IPO核准承诺时间改为了2022年6月30日前。
而上海秋昇与聂仁豪、伏海浪、广同投资、及毅兴智能在2021年8月签订的《回购协议》则将触发实控人股权回购条件之一,改为在2022年12月31日前未能完成上交所或深交所IPO申报工作。
尽管毅兴智能在招股书中强调,截至招股书签署日,公司、控股股东及实控人与其他股东之前对赌协议已经清理完成。同时,2022 年 3 月 15 日,光控吉投与毅兴智能、聂仁豪签署了终止协议。此外,2023年3月1日,中投勤奋与毅兴智能、广同投资、聂仁豪、伏海浪签署《关于湖北毅兴智能装备股份有限公司的<增资协议之补充协议><股权回购协议>之终止协议》。同日,上海秋昇也与毅兴智能、广同投资、聂仁豪、伏海浪签署《补充协议(三)》,对特殊权利的约定进行终止。
以中投勤奋签署的上述终止协议为例,其主要内容提及,自该协议生效之日起,《中投勤奋补充协议》《中投勤奋回购协议》不可撤销地终止法律效力,且视为自始无效,不得恢复法律效力或追溯法律义务。同时,《中投勤奋补充协议》《中投勤奋回购协议》中的部分特别权利安排已触发尚未实际执行。
但从实际情况来看,上述“对赌”实际上已有过部分“执行”。

根据招股书显示,毅兴智能有2次股权转让,发生时间分别为2021年4月6日和2022年3月15日。高投鼎鑫与广同投资、聂仁豪签署股权转让协议,由广同投资和聂仁豪分别花费2788.35万元、885.42万元,即共计花费3673.77万元从高投鼎鑫和光控吉投分别受让245万股、74.25万股股份。
有意思的是,2022 年 3 月 15 日,光控吉投与聂仁豪签署上述《股份转让协议》当天,光控吉投与毅兴智能、聂仁豪签署了《关于湖北毅兴智能装备股份有限公司增资协议之补充协议的终止协议》,宣布解除“对赌”。
值得一提的是,尽管2021年毅兴智能刚刚扭亏,公司正当发展关口,而上述股权交易对价超过当年毅兴智能净利润。
阅读招股书,笔者发现了一笔疑似超额分红。
根据招股书显示,2021年4月毅兴智能进行超额利润分配,同意以截至2021年3月31日的财务数据为基准,共派发现金红利总额1973.37万元。
根据公司法,公司向股东分配利润前必须先弥补亏损和提取法定公积金,不可能全额分配企业利润,更不可能超额分配。这一分红金额超过了当年毅兴智能的未分配利润,因此,按理本次超额分红应全额退还至公司,但实际上,各股东所得分红款也并未及时归还公司。
该部分“超额”分红直至2022年毅兴智能公司层面才得以被“补救”。
根据招股书,2022年10月毅兴智能股东会宣布将拟派发的现金红利2161.31万元扣减抵付前述超额分配利润及利息。

同时依据招股说明书,此笔金额利息约为185万元,利率达14%,远超过毅兴智能关联方资金拆借利率。
同时,2022年4月11日,毅兴智能召开股东会并通过决议,以截至2022年3月31日的财务数据为基准,向全体股东每10股派发现金红利人民币3.20元(含税),合计派发现金红利3007.04万元。
按照1973.37万元和3007.04万元两次现金红利分配时间,聂仁豪夫妇对应控制毅兴智能94.51%和95.31%的股权比例,扣除20%个人所得税,累计能获得3785万元现金红利,与上述提及的股权回购合计总额3673.77万元十分接近。
02
资金紧张,还款压力大,“虚胖”之下的隐患,毅兴智能能走多远?
在上述资金压力下,毅兴智能在收入和利润增长上,可谓进入高速增长期。
根据招股书显示,2022年公司营业收入同比增长19.62%,扣非净利润达7441.16万元,扣非净利润达同比增长364.49%。
2022年“飞增”的净利润使得公司符合了创业板上市的门槛。
根据毅兴智能披露的招股书显示,其选择了最近两年净利润为正,且累计净利润不低于5000万元的相关要求。

然而,细细分析其业绩便能发现,毅兴智能不但出现了营收和利润的增长不匹配的情况,同时应交税费也出现了不匹配的情况。
根据招股书显示,毅兴智能2021年应交增值税为3574.36万元,2022年为3448.23万元。
按理,增值税为价外税,往往由于收入增加而增加,由招股说明书的2022年经营收入可判断毅兴智能2022年的应交增值税应该增加,但实际情况却与事实相悖。2022年,毅兴智能在无大规模购进资产、投资基建的情况下,增值税额却出现减少的情况,令人不解。
值得一提的是,尽管毅兴智能利润已符合创业板要求,但实际上,公司报告期内经营现金流却持续告负。
根据招股书显示,2022年公司应收票据余额为1.37亿元,应收账款余额为1.34亿元,占流动资金比例分别为26.91%和26.31%,占比较高。此外,2022年存货余额为1.76亿元,占流动资金比例达到34.39%。
毅兴智能称,公司经营活动现金流量净额为负主要系受公司业务结算方式和票据处置方式的影响所致。报告期内,公司主要客户中兴通讯等惯用票据结算货款,随着公司经营规模的持续增长,公司收到的非“6+9”银行出具的银行承兑汇票和商业承兑汇票的金额较大。

正因如此,应收票据和应收账款占比高叠加存货积压,近三年毅兴智能经营和投资活动现金流量均为负数,仅依靠筹资活动产生的现金流做生产活动,资金压力巨大。
根据招股书,报告期内,毅兴智能经营活动产生的现金流量净额分别为-1.11亿元、-1.31亿元和-1.11亿元。

笔者进一步发现,为缓解现金流压力,除从外部投资机构的增资行为中补充资金外,毅兴智能还向当地的应山街道办和随州城投进行借款融资。
根据公告显示,毅兴智能于2015年起向应山街道借款1.29亿元,最后一笔还款期限为2024年12月31日。此外,公司还自2015年起向随州城投借款5200万元,还款期限为2025年12月28日。

同时,2022年,毅兴智能长期应付款余额为1.45亿元,主要是应山街道办和随州城投给予公司的长期专项借款或项目借款。
更值得一提的是,应山街道办与毅兴智能于2022年12月31日签署《债券资金使用合同之补充协议二》,将本应在2022年5月15日约定的还款时间延期至2024年6月30日。
与应山街道办还款延期,然而等待毅兴智能的是未来三年的还款压力。
根据应山街道办和随州城投的具体借款情况,毅兴智能2023年内需归还两者5000万元(其中已有2000万元还清),2024年需还款7900万元,2025年需还款1600万元。

偿还对赌回购资金、公司发展不见现金、债务压力共同形成的资金压力使得实控人聂仁豪铤而走险,采用违规还贷操作。
招股书显示,聂仁豪于2020年8月11日从鑫铎丰(据披露,公司员工刘新及其配偶汪艳持股100%公司,受聂仁豪实际控制,目前已注销)借款490万元用于其个人还贷。待续贷后于2020年8月13日归还给鑫铎丰。上述490万元来源于公司的转贷资金,构成实际控制人变相对毅兴智能资金占用,因占用时间较短,未计算利息。
除围绕现金而生发出种种财务问题外,现金问题还影响到了毅兴智能日常经营发展。
在毅兴智能,岗位不同,年薪待遇千差万别。
根据招股书显示,毅兴智能一线生产员工工资月薪刚超过6000元,而销售人员年薪接近15万元,行政管理人员年薪13万元,而12位高管和核心人员平均年薪50万元。最高当属同为聂姓、并担任董事、副总经理的聂光新,年薪高达187.03万元,这一年薪超过了聂仁豪夫妇。

看一家公司的核心竞争力更要看研发费用投入。毅兴智能2020-2022年研发投入全部费用化,研发费用分别为3360.24万元、3759.58万元和4426.31万元,占营业收入的比例分别为9.65%、6.97%和6.86%。2022年研发人员工资年薪平均为12万。横向对比,不如销售和行政管理人员,公司的核心竞争力成色几何,如何留住研发人员保持公司研发实力是摆在毅兴智能面前的难题。
在此情况下,毅兴智能管理费用却不见减少。根据招股书,2022年公司管理费用为4888.92万元,占营业收入的比例为7.58%,明显高于可比公司平均水平6.27%。
细看管理费用明细,2022年毅兴智能办公费单年接近400万,单月32.6万,招待费约230万,单月20万,如此“奢侈”的办公和招待下,究竟能产生多少有效的利润,带来多少高效的产值?

END