买到新房
本来应该是一件开心的事
但对于市民黄女士来说却并非如此
近日,黄女士向湾财社记者反映,她于今年4月认购了位于福田的中洲滨海华府二期的新房。在签署认购书并支付首付款之后,由于开发商内部流程的问题,自己直到1个月后才收到网签电子合同。
但经过仔细阅读后,黄女士发现合同文本中疑似有不平等条款,买受人的权益无法得到合理保障。
究竟怎么回事?
跟大件事君一起关注
购房者投诉
购房合同疑有“霸王条款”
回忆起买房流程
黄女士告诉湾财社记者
从签订认购书到收到网签买卖电子合同
时间跨度远超过认购书约定的1个月
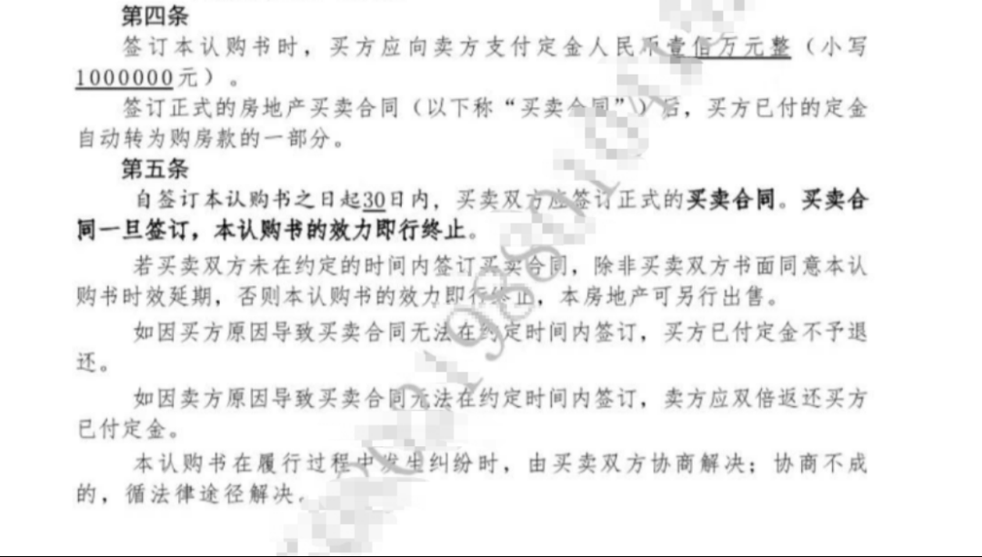
2023年1月31日,黄女士向深圳市汇海置业有限公司支付100万元购房定金。她所选中的房源总价款约为人民币1076.09万元。按套内建筑面积计算,单价为每平方米12.08万元。
4月28日,黄女士同开发商签订认购书,意向认购其在售一手预售房中洲滨海华府二期房源,并于4月28日当天将剩余首付款508万元转至其监管账户(首付款共608万元)。
但因开发商内部流程问题,1月31日转入的定金未存入监管账户,须由开发商财务先将定金100万全数转出至黄女士的个人账户,再由其转入监管账户,才算首付款全额缴齐。5月17日,在黄女士的多次催促下,开发商终于返还100万定金。
5月24日,黄女士将资金全数转至监管账户,至此所有首付款项608万交齐。
但直至6月11日,她才收到网签买卖电子合同。
黄女士向记者指出,此时认购书中规定的“自签订本认购书之日起30日内,买卖双方应签订正式的买卖合同”时效已过,她根本没有途径和可能在5月28日前签订正式的买卖合同,因此开发商涉嫌违约。

而收到的网签买卖电子合同
黄女士阅读后发觉
开发商自行补充的附件四内容中
疑似有“不对等不公平”之嫌
因对部分合同条款的异议,黄女士并未签署电子合同,她同时汇总了针对附件四补充协议的疑问,以邮件形式发送给开发商销售对接人,但未得到正面回复。
7月17日,在福田区住建局的帮助下,黄女士跟开发商进行了面谈,就合同各项定义不清及不合理条款进行了沟通,她同时希望开发商与其签订补充协议,对交房时的保修责任、更改房屋设计的提前周知做出承诺。但会后开发商给出的答复是合同无法更改,补充协议也无法签订,至此协商失败。

购房者质疑
开发商附件条款“不公平”
买受人权利无法保障
针对该份合同中可能存在的“霸王条款”
黄女士向湾财社记者列出了
她认为的重点部分的内容
问题1:附件四(合同第31页)如果本房地产存在质量瑕疵,但主体质量合格,并不严重影响使用,买受人无权拒绝接受本房地产的交付。

部分合同附件内容
购房者疑问:请说明“不严重影响使用”的具体定义。
问题2:附件四(合同第33页)除不可抗力外,出卖人未按照本合同约定的期限和条件将本房地产交付买受人的,买受人同意本合同仍继续履行。
购房者疑问:按字面理解,除非是不可抗力因素,那么即使出卖人没有按时交付本房地产,或者本房地产并不符合交付标准,买受人也必须继续履行合同?请释疑。
问题3:附件四(合同第37页)在不影响本房地产的质量和使用功能的前提下,出卖人有权对原有规划设计作出局部调整,买受人表示理解、同意并予以接受。
购房者疑问:该附件条款与合同正文第十九条提及的“本房地产专有部分的规划变更和设计变更,出卖人应征得买受人书面同意,并依照相关规定向深圳市规划国土主管部门申报”有较大出入,出卖人应通知买受人并获得买受人同意后方可进行规划和设计变更,同时请明确“不影响本房地产的质量和使用功能“的具体定义。
问题4:附件四(第35页)以下质量瑕疵不影响房地产的正常使用,不属于出卖人的保修范围,出卖人在买受人办理交付手续的过程中或接收本房地产后进行处理的,是出卖人出于提升客户满意度而进行的超出法定义务及约定义务的好意行为,不视为出卖人对处理行为本身及处理时间的影响负有责任。
购房者疑问:该内容与住建局有所出入。
除了上述内容,黄女士整理的疑问累计超十项。
她指出,网签合同里面的内容,一部分是住建局全市标准的条款,另一部分则是开发商的附件,这部分附件80%-90%的条款被更新为利好自己,开发商完全免责的条款,其中便包括故意模糊卖方责任界定、规避卖方应有职责以及稀释买方合理权益等。
“
“例如精装修内容,如果未来出现了装潢的问题,开发商没有权利责任。另外,开发商对房屋结构的变动是不用征求意见的;所有详细的公共住宅的设施,影响住房质量的问题被模糊掉了。”
黄女士向湾财社记者直言,这是“霸王条款”,对买受人来说非常的不公平。
针对上述购房者反映的问题
8月14日,湾财社记者联系到
项目开发商中洲方面
开发商回应
不存在“霸王条款”
合同已在现场做了公示
相关工作人员向湾财社记者表示,客户在2023年1月31日认购了中洲滨海华府某房源,于2023年4月28日付齐首付款及签署银行贷款资料(公积金组合贷),贷款批复后6月11日开发商通知可签署网签合同,随后客户对合同附件的十几项条款提出异议。
“
“项目营销人员明确告知客户附件是主合同的共同组成部分,具有同等法律效应,已经过政府相关部门备案,且一直公示在营销中心。”
该人士告诉湾财社记者,开发商方面在和客户多次沟通后,客户仍对3个条款有异议,诉求是更改合同或签署补充协议,要有纸质说明,但因合同补充协议为统一模板,且已经过住建备案无法变更,多次沟通客户仍不接受相关条款。
其表示后续多次电话及现场协商均无结果。8月12日,开发商方面收到客户寄发的律师函要求退款,但电话沟通客户,客户明确还是想购买,但需要修改购房协议或者签订补充协议。
“不存在‘霸王条款’这一说。”该人士明确告诉湾财社记者,公司现在已收到了律师函,目前律师在跟进中。

图源:IC photo(图文无关)
但针对开发商方面的回应
黄女士有不同的说法
她肯定地告诉湾财社记者,“从来没有一次主动跟我们沟通,说已经联系了我们,但从来没有过,律师函递交给对方公司后也并未收到电话反馈。”
随后她向湾财社记者展示了自己与项目方的微信沟通记录,自8月12日开发商方面收到律师函至今,黄女士多次询问是否有回复,但截至发稿仍未得到有效的处理回应。
律师意见
开发商违约认定需购房者提供证明
1 开发商是否因延期签订合同而违约
针对开发商是否因延期签订合同而违约的问题,广东华商律师事务所律师周争锋律师在接受记者采访时表示,买受人和开发商签订认购书以后,应该在认购书约定的时间内,签订正式的房屋买卖合同。任何一方无正当理由延迟履行该签约义务,构成违约,应按照认购书的约定,承担相应的违约责任。
但他同时表示,实践中,录入网签时间是由开发商掌握的,主要是和购房者的按揭贷款审批何时通过挂钩。要想证明开发商违反认购书约定构成违约,除非购房者在认购书约定签约的最后一天,有证据证明购房者按照认购书的要求前往指定的签约地点后,经购房者反复催要,开发商始终没有向其提供开发商签名后的网签合同。
现实中,往往是购房者无法证明,其已经按照认购书约定的时间,前往开发商处指定的地点,是因为开发商的原因导致双方没有签署买卖合同。
周律师指出,本案中,如购房者发生能够证明开发商在认购书约定的时间范围内,经购房者反复催要没有及时提供网签合同并签署,则开发商已经构成违约,需要双倍返还已支付的定金。

该认购书中说明了买卖合同无法签订的规则
2 关于“霸王条款”问题
另外对于购房者认为的“霸王条款”,周律师向湾财社记者指出,依据2001年住建部《商品房销售管理办法》第二十三条的规定,房地产开发企业应当在订立商品房买卖合同之前向买受人明示《商品房销售管理办法》和《商品房买卖合同示范文本》。
《深圳市房地产市场监管办法(2017修正)》第十四条亦明确规定,房地产开发企业销售商品房,应当将商品房买卖合同示范文本及附件在营业场所公示。
“
“开发商在销售房地产时,已经在售房大厅公示了房屋买卖合同的示范文本及附件,购房者认为有问题,可以及时提出来,如开发商不同意修改,购房者可以选择购买或者不购买。”
周律师进一步告诉湾财社记者,购房者在签订了开发商公示的合同文本及附件以后,认为里面存在霸王条款损害购房者的合法权益,有两个途径解决——
实践中,广东省高院在《关于审理房屋买卖合同纠纷案件的指引》第四条规定,当事人签订预约合同时已经知道将来拟签订的房屋买卖合同主要条款,拒绝签约的一方以双方不能就该主要条款达成合意为由抗辩不承担违约责任的,不予支持。
🏃🏃🏃
*有什么想说的,欢迎给我们留言哦*
👀
深圳大件事(nandusz)、N视频报道
采写:南都·湾财社记者 孙阳
编辑:余思敏
✪ 开价160元/斤,上秤秒变280元/斤!深圳一海鲜档手法离奇引众怒
✪ 画面惊险!深圳街头,大狗扑倒女子撕咬怀中宠物!主人高声呼救
✪ 开学倒计时!最近,一群深圳少年齐聚这里!悄悄造“爆款”
▽
N视频
点个“赞”和“在看”呗!👇👇